以下是《思想品德》(人教版)八年级上册第二课第二框《两代人的对话》的教学内容提纲。 问题:(1)请设计出该部分教学内容的教学目标。? (2)设计一...

作者: tihaiku 人气: - 评论: 0
问题 以下是《思想品德》(人教版)八年级上册第二课第二框《两代人的对话》的教学内容提纲。 问题:(1)请设计出该部分教学内容的教学目标。? (2)设计一个教学活动方案(不少于200字),并说明设计理由。
选项
答案
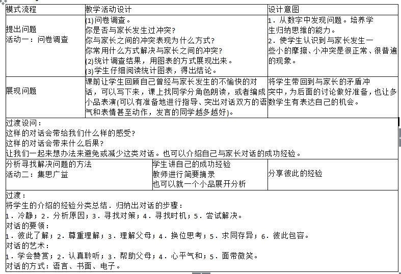
解析 (1)教学目标 情感、态度与价值观目标:对父母亲人的爱;对自己正确行为的赞赏,对错误行为的后悔和反省:对父母的尊重,对自己人格的维护;崇尚与父母的平等,与父母共同遵守道德和法律准则;体会父母对自己的心情和期待,正确对待父母教育的情感;坚持正确的看法和行为,丢掉不良思想行为的态度。 能力目标:掌握与父母沟通商量的能力以及对多种可能解决问题的方式进行选择的能力:培养与父母交往的诸多策略的应用能力,锻炼家庭交往中得失利弊的权衡能力。 知识目标:知道与父母沟通的过程;掌握与父母沟通的基本要领和主要策略:以宽大胸怀和积极态度与父母交往;不必非争高下输赢不可。 (2)活动方案

相关内容:思想品德,人教,八年级,上册,两代人的对话,教学内容,提纲,问题,设计,出该,部分,教学,目标

猜你喜欢

发表评论
更多 网友评论0 条评论)
暂无评论

访问排行

Copyright © 2012-2014 恰考网 Inc. 保留所有权利。 Powered by tikuer.com

页面耗时0.0291秒, 内存占用1.05 MB, Cache:redis,访问数据库20次