材料:下面是某思想政治课教师关于“价值和价值观“的课堂教学实景(教学时间为45分钟)。 问题:请运用思想政治课程教学理论,简要分析课堂教学中存在...

作者: tihaiku 人气: - 评论: 0
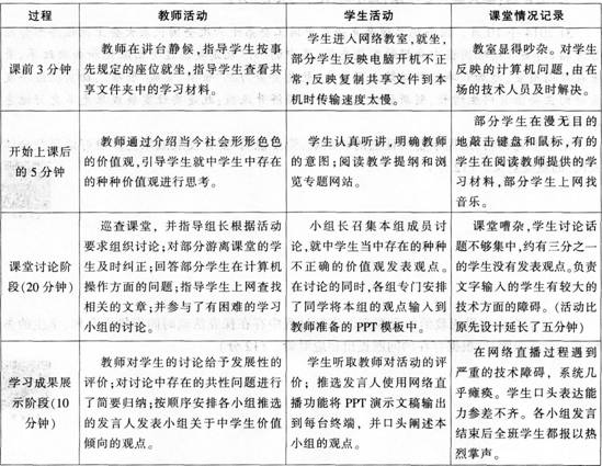
问题 材料:下面是某思想政治课教师关于“价值和价值观“的课堂教学实景(教学时间为45分钟)。 问题:请运用思想政治课程教学理论,简要分析课堂教学中存在的问题。
选项
答案
解析 (1)课前准备不充分,对课堂的预设考虑不足,并且没有恰当地处理课堂的预设与生成之间的关系。电脑开机不正常,复制共享文件到本机时传输速度太慢等问题反映了该老师课前准备不充分,对课堂的预设考虑不足。 (2)没有恰当处理教师的主导作用和学生的主体地位的关系。学生由于年龄与知识的原因,有时学生不能对事物有客观正确的认识.有时他们的认识是偏颇或错误的,这时教师不能因为要强调学生学习的主体性而不去纠正,教师必须发挥主导性,引导学生形成正确的认识。教师的主导作用,主要表现为以下几个方面:①教师是整个教学过程的组织者,他使学生的求知活动始终围绕主要目标进行,并收到最理想的效果;②教师是学生求知过程中的启发者,引导学生不断向知识深度和广度进行探索;③教师是学生学习的指导者,随时给学生以鼓励、督促和进行学习目的、学习方法的指导。材料中“部分学生在漫无目的地敲击键盘和鼠标,有的学生在阅读教师提供的学习材料,部分学生上网找音乐。课堂嘈杂,学生讨论话题不够集中,约有三分之一的学生没有发表观点。”等反映了该老师没有充分发挥教师的主导作用,没有恰当处理教师的主导作用和学生的主体地位的关系。 (3)评价方式单一。对学生思想政治表现的评价,要更为关注其发展和进步的动态过程,采取更为灵活的方式,如谈话观察、描述性评语、项目评议、学生自评与互评、个人成长记录等。对学生思想政治课程的学习评价不仅要重视结果,更要注重发展、变化和过程.要把形成性评价与终结性评价结合起来。材料中该教师的教学评价方式较为单一。 (4)评价主体单一。要重视学生、教师和家长在评价过程中的作用,使评价成为学生、教师、家长等共同参与的交互活动,使评价过程成为促进学生、教师共同发展的过程,可以采用师生互评、生生互评等多种方式。材料中该老师的评价主体较为单一。 (5)评价内容单一。评价既要重视学生对本课程基本知识的理解和运用,更要考查学生在思想政治课程的学习过程中,是否开始形成好公民所应有的态度、能力、价值观和行为。材料中只提到了“对本课的知识要求进行在线实时测试”,而未对学生是否形成正确的情感、态度、价值观进行评价。

相关内容:材料,下面,思想,政治课,教师,价值,价值观,课堂教学,实景,教学,时间,45分钟,问题,思想政治,课程,理论,简要,分析

猜你喜欢

发表评论
更多 网友评论0 条评论)
暂无评论

访问排行

Copyright © 2012-2014 恰考网 Inc. 保留所有权利。 Powered by tikuer.com

页面耗时0.0322秒, 内存占用1.05 MB, Cache:redis,访问数据库16次