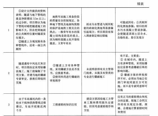
1.背景:某公司承建城市地铁工程标段,包含一段双线区间和一个车站,区间隧道及风道出入口采用暗挖法施工,车站的主体结构采用明开法施工。区间隧道上方为现况道路...

作者: tihaiku 人气: - 评论: 0
问题 1.背景:某公司承建城市地铁工程标段,包含一段双线区间和一个车站,区间隧道及风道出入口采用暗挖法施工,车站的主体结构采用明开法施工。区间隧道上方为现况道路,路宽22.5m,道路沿线的地下埋设有雨水污水、天然气、电信、供热等管线,还有一座公共厕所。隧道埋深15m 左右,并穿越长度100m 左右的中风化石灰岩。岩层以上分别为黏土2m,砂卵石5~7m,粉细砂2m,粉质黏土3m,回填土2~2.5m。施工日志显示如下事件:事件一、设计文件提供的资料表明:隧道与地下管线的垂直净距都在3.5m 以上;经过分析,项目部认为地下管线对暗挖隧道施工的影响不大。但在挖到地面的公共厕所位置时隧道发生塌方。事件二、隧道遇有中风化石灰岩时,项目部决定采用钻爆法施工,施工前编制了专项方案,并请当地的爆破专家审定,获准后即组织实施。事件三、由于车站基坑内的一条给水干线和供热管线迁移滞后,车站开挖推迟两个月。事件四、隧道实际长度比清单长度少1.5m,监理工程师要求项目部扣除1.5m 的长度。 2.问题及解答:见精选案例5 分析表中内容:
选项
答案
解析

相关内容:背景,公司,城市,地铁,工程,标段,区间,车站,隧道,风道,出入口,暗挖,施工,主体,结构,明开,道上,方为,现况,道路

猜你喜欢

发表评论
更多 网友评论0 条评论)
暂无评论

Copyright © 2012-2014 恰考网 Inc. 保留所有权利。 Powered by tikuer.com

页面耗时0.0402秒, 内存占用1.05 MB, Cache:redis,访问数据库19次