1.背景:某供热管线暗挖隧道工程,长2.8km,断面尺寸3.8m×3.0m,埋深6m。隧道穿越砂土层和部分砂砾层,除局部有浅层滞水,无须工程降水。承包方A...

作者: tihaiku 人气: - 评论: 0
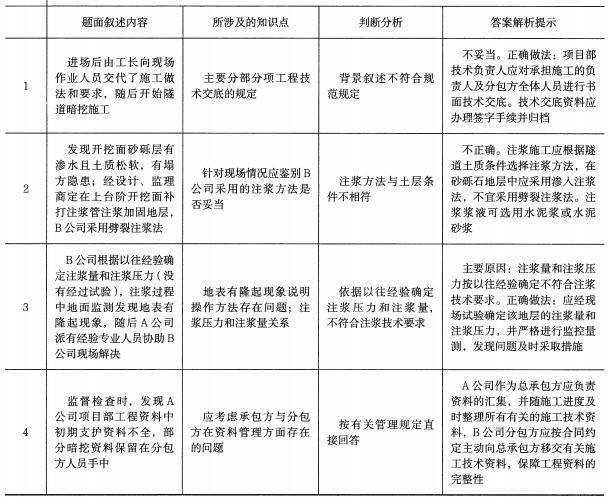
问题 1.背景:某供热管线暗挖隧道工程,长2.8km,断面尺寸3.8m×3.0m,埋深6m。隧道穿越砂土层和部分砂砾层,除局部有浅层滞水,无须工程降水。承包方A 公司通过招标将5 号~6号井段穿越砂砾地层长318m 的隧道开挖及初次支护分包给B 专业公司。B 公司依据A 公司的施工组织设计,进场后由工长向现场作业人员交代了施工做法和要求,随后开始隧道暗挖支护的施工。施工中B 公司在掘进到76m 时,发现开挖面砂砾层有渗水且土质松散,有塌方隐患。5B 公司立即向A 公司汇报。经与设计、监理现场商定,决定采用在上台阶开挖面补打注浆管注浆加固地层措施。B 公司采用劈裂注浆法,根据以往经验确定注浆量和注浆压力,注浆过程中地面监测发现地表有隆起现象。随后A 公司派有经验的专业人员协助B 公司现场解决技术问题。质量监督部门在施工过程监督检查时,发现A 公司项目部工程资料中初期支护资料不全,部分暗挖资料保留在分包方人员手中。 2.问题及解答:见精选案例6 分析表中内容:
选项
答案
解析

相关内容:背景,管线,暗挖,隧道,工程,断面,尺寸,埋深,土层,部分,局部,降水,承包方

猜你喜欢

发表评论
更多 网友评论0 条评论)
暂无评论

Copyright © 2012-2014 恰考网 Inc. 保留所有权利。 Powered by tikuer.com

页面耗时0.0317秒, 内存占用1.05 MB, Cache:redis,访问数据库19次