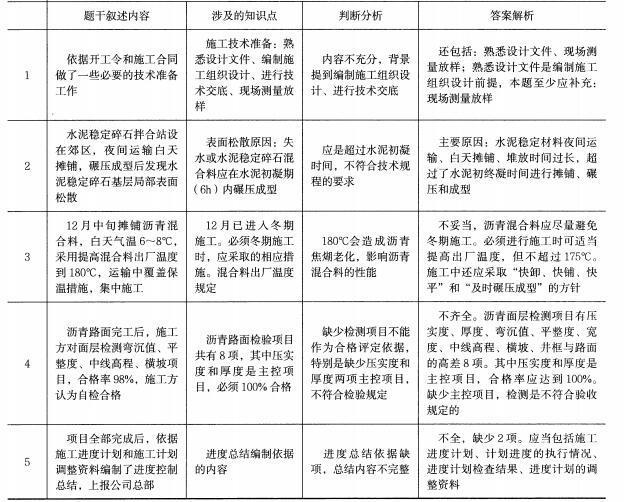
1.背景:某城镇道路扩建工程属城市次干路,长3800m,路宽16.5m,位于城市环路以内,设计结构为:30cm 厚9% 石灰土处理土基,12% 石灰土底基...

作者: tihaiku 人气: - 评论: 0
问题 1.背景:某城镇道路扩建工程属城市次干路,长3800m,路宽16.5m,位于城市环路以内,设计结构为:30cm 厚9% 石灰土处理土基,12% 石灰土底基层,35cm 水泥稳定碎石基层,12cm 沥青混凝土面层。施工项目部入场后依据开工指令和施工合同进行了必要的准备工作,编制了施工组织设计,经安全技术交底后开始道路施工。水泥稳定碎石基层材料经招标选定一家材料公司供应。受城市交通管制和环境保护要求,项目部采用夜间运输基层材料,白天摊铺碾压,成型后发现水泥稳定基层局部表面松散。由于拆迁延期,有一段沥青混合料路面延至12 月中旬摊铺;项目部选择白天气温较高(6~8℃)时段,采取提高沥青混合料出厂温度到180℃,运输中覆盖保温等保证措施,集中施工道路面层。沥青混合料面层竣工后,施工方进行了道路外观检查,并检测了弯沉值、平整度、中线高程、横坡项目,合格率达到98%,施工方认为工程质量自检合格。在工程施工全部完成后,项目部依据施工进度计划和计划调整资料编制了进度控制总结,上报公司工程管理部。◆239 2.问题及解答:见精选案例1 分析表中内容:
选项
答案
解析

相关内容:背景,城镇,道路,城市,干路,路宽,环路,设计,结构,石灰土,灰土,土基,底基

猜你喜欢

发表评论
更多 网友评论0 条评论)
暂无评论

Copyright © 2012-2014 恰考网 Inc. 保留所有权利。 Powered by tikuer.com

页面耗时0.0442秒, 内存占用1.04 MB, Cache:redis,访问数据库17次