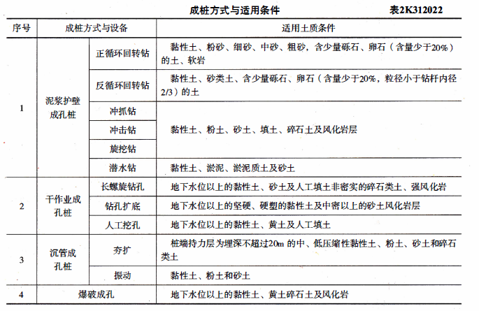
只能用于地下水位以上的钻孔灌注桩成孔机械是( )。A.旋挖钻 B.长螺旋钻 C.冲抓钻 D.冲击钻

作者: tihaiku 人气: - 评论: 0
问题 只能用于地下水位以上的钻孔灌注桩成孔机械是( )。
选项 A.旋挖钻 B.长螺旋钻 C.冲抓钻 D.冲击钻
答案 B
解析 教材P58页 表2k312022,长螺旋钻孔适用于地下水位以上的黏性土、砂土及人工填土非密实的碎石类土、强风化岩。旋挖钻、冲抓钻、冲击钻适用粘性土、粉土、砂土、填土、碎石土、及风化岩。

相关内容:地下,水位,钻孔,灌注桩,成孔,机械,旋挖,冲抓,冲击

猜你喜欢

发表评论
更多 网友评论0 条评论)
暂无评论

Copyright © 2012-2014 恰考网 Inc. 保留所有权利。 Powered by tikuer.com

页面耗时0.0355秒, 内存占用1.04 MB, Cache:redis,访问数据库17次