关于人工挖孔桩,说法正确的有( )。A.适用于地下水位以上的黏性土、黄土及人工填土 B.挖孔桩截面一般为圆形孔径1200~2000mm,最大可达5000...

作者: tihaiku 人气: - 评论: 0
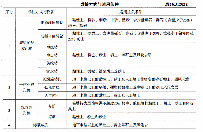
问题 关于人工挖孔桩,说法正确的有( )。
选项 A.适用于地下水位以上的黏性土、黄土及人工填土 B.挖孔桩截面一般为圆形孔径1200~2000mm,最大可达5000mm C.挖孔深度不宜超过25m D.必须做到孔底表面无松渣、泥、沉淀土 E.采用混凝土或钢筋混凝土支护孔壁技术
答案 ACDE
解析 教材P58~60页 表2k312022,人工挖孔适用于地下水位以上的粘性土、黄土及人工填土。 (1)挖孔桩截面积一般为圆形,也有方形桩;孔径1200---2000mm,最大可达3500mm,挖孔深度不宜超过25m。 (2)采用混凝土或钢筋混凝土支护孔壁技术,护壁的厚度、拉接钢筋、配筋、混凝土强度等级均应符合设计要求。挖孔达到设计深度后,应进行孔底处理。必须做到孔底表面无松渣、泥、沉淀土。

相关内容:人工,挖孔桩,说法,适用于,地下,水位,黏性,黄土,截面,圆形,孔径,2000mm,可达,5000...

猜你喜欢

发表评论
更多 网友评论0 条评论)
暂无评论

Copyright © 2012-2014 恰考网 Inc. 保留所有权利。 Powered by tikuer.com

页面耗时0.0281秒, 内存占用1.05 MB, Cache:redis,访问数据库19次