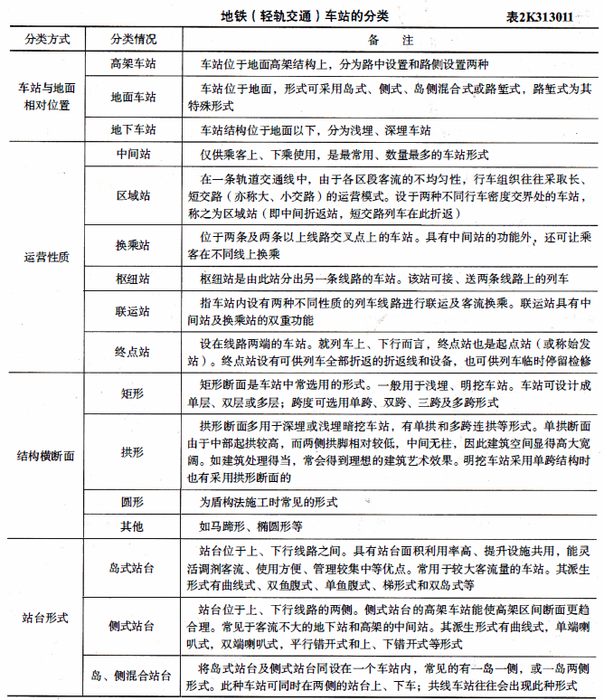
城市轨道交通区间结构断面形状可以分为( )。A.矩形 B.拱形 C.圆形 D.梯形 E.椭圆形

作者: tihaiku 人气: - 评论: 0
问题 城市轨道交通区间结构断面形状可以分为( )。
选项 A.矩形 B.拱形 C.圆形 D.梯形 E.椭圆形
答案 ABCE
解析 教材P71页 表2K313011中内容,原文是地铁车站按结构横断面分类:矩形、拱形、圆形、其他(马蹄形、椭圆形等)。

相关内容:城市,轨道,交通,区间,结构,断面,形状,矩形,拱形,圆形,梯形,椭圆形

猜你喜欢

发表评论
更多 网友评论0 条评论)
暂无评论

Copyright © 2012-2014 恰考网 Inc. 保留所有权利。 Powered by tikuer.com

页面耗时0.0596秒, 内存占用1.04 MB, Cache:redis,访问数据库18次