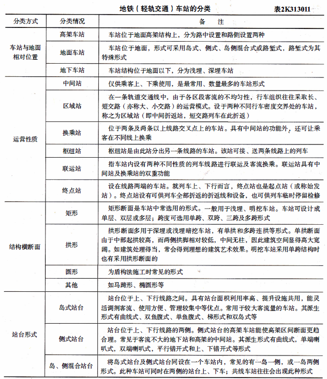
城市轨道交通车站结构形式分为()等三大类。A.矩形 B.椭圆形 C.圆形 D.卵形 E.马蹄形

作者: tihaiku 人气: - 评论: 0
问题 城市轨道交通车站结构形式分为()等三大类。
选项 A.矩形 B.椭圆形 C.圆形 D.卵形 E.马蹄形
答案 ABCE
解析 教材P71页 地铁(轻轨交通)车站的分类,表2K313011中的内容,原文是城市轨道交通车站结构形式分为矩形、圆形及拱形和其他(马蹄形、椭圆形)等。

相关内容:城市,轨道,交通,车站,结构,形式,大类,矩形,椭圆形,圆形,卵形,马蹄形

猜你喜欢

发表评论
更多 网友评论0 条评论)
暂无评论

Copyright © 2012-2014 恰考网 Inc. 保留所有权利。 Powered by tikuer.com

页面耗时0.0355秒, 内存占用1.04 MB, Cache:redis,访问数据库18次