以地表水作为生活饮用水的常规处理工艺,一般分为( )等部分。A.混凝沉淀 B.过滤 C.澄清 D.消毒 E.曝气氧化

作者: tihaiku 人气: - 评论: 0
问题 以地表水作为生活饮用水的常规处理工艺,一般分为( )等部分。
选项 A.混凝沉淀 B.过滤 C.澄清 D.消毒 E.曝气氧化
答案 ABCD
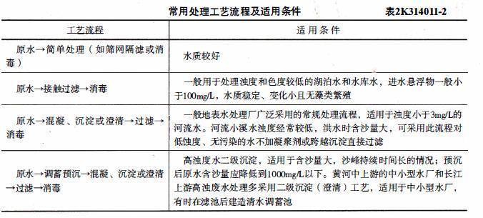
解析 教材P123页 表2K314011-2中内容一般地表水处理厂广泛采用的工艺流程为:原水→混凝沉淀或澄清→过滤→消毒。

相关内容:地表水,生活,饮用水,常规,工艺,部分,混凝,沉淀,消毒,曝气

猜你喜欢

发表评论
更多 网友评论0 条评论)
暂无评论

Copyright © 2012-2014 恰考网 Inc. 保留所有权利。 Powered by tikuer.com

页面耗时0.0403秒, 内存占用1.04 MB, Cache:redis,访问数据库17次