下列供热管网补偿器中,补偿量较小的是( )。A.套筒补偿器 B.球形补偿器 C.自然补偿器 D.波纹管补偿器

作者: tihaiku 人气: - 评论: 0
问题 下列供热管网补偿器中,补偿量较小的是( )。
选项 A.套筒补偿器 B.球形补偿器 C.自然补偿器 D.波纹管补偿器
答案 C
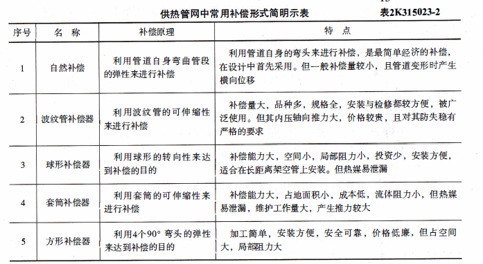
解析 教材P158页 供热管网中常用的补偿器形式。表2K315023-2, 自然补偿器的特点为:利用管道自身的弯头来进行补偿,是最简单经济的补偿,在设计中首先采用。但一般补偿量较小

相关内容:管网,补偿,器中,量较,套筒,球形,自然,波纹管

猜你喜欢

发表评论
更多 网友评论0 条评论)
暂无评论

Copyright © 2012-2014 恰考网 Inc. 保留所有权利。 Powered by tikuer.com

页面耗时0.0353秒, 内存占用1.04 MB, Cache:redis,访问数据库19次