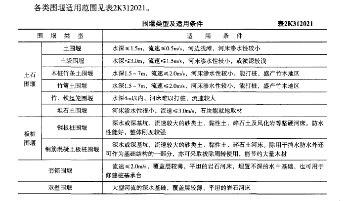
适用于各类土(包括强风化岩)的深水基坑围堰是( )。A.套箱围堰 B.土围堰 C.钢板桩围堰 D.钢筋混凝土板桩围堰

作者: tihaiku 人气: - 评论: 0
问题 适用于各类土(包括强风化岩)的深水基坑围堰是( )。
选项 A.套箱围堰 B.土围堰 C.钢板桩围堰 D.钢筋混凝土板桩围堰
答案 C
解析 新教材P54页 表2K312021钢板桩围堰适用于深水或深基坑,流速较大的砂类土、黏性土、碎石土及风化岩等坚硬河床。防水性能好。整体刚度较强

相关内容:适用于,风化,深水,基坑,围堰,套箱,钢板,钢筋混凝土,板桩

猜你喜欢

发表评论
更多 网友评论0 条评论)
暂无评论

Copyright © 2012-2014 恰考网 Inc. 保留所有权利。 Powered by tikuer.com

页面耗时0.0285秒, 内存占用1.05 MB, Cache:redis,访问数据库19次