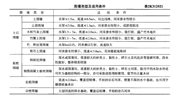
钢筋混凝土板桩围堰适用于( )河床。A.黏性土 B.粉性土 C.砂类土 D.湿陷性黄土 E.碎石类土

作者: tihaiku 人气: - 评论: 0
问题 钢筋混凝土板桩围堰适用于( )河床。
选项 A.黏性土 B.粉性土 C.砂类土 D.湿陷性黄土 E.碎石类土
答案 ACE
解析 新教材P54 围堰类型及适用条件,表2K312021中内容钢筋混凝土板桩围堰适用与深水或深基坑、流速较大的砂类土、黏性土、碎石土河床。

相关内容:钢筋混凝土,板桩,围堰,适用于,河床,黏性,粉性,砂类,湿陷,黄土,碎石,类土

猜你喜欢

发表评论
更多 网友评论0 条评论)
暂无评论

Copyright © 2012-2014 恰考网 Inc. 保留所有权利。 Powered by tikuer.com

页面耗时0.0442秒, 内存占用1.05 MB, Cache:redis,访问数据库19次