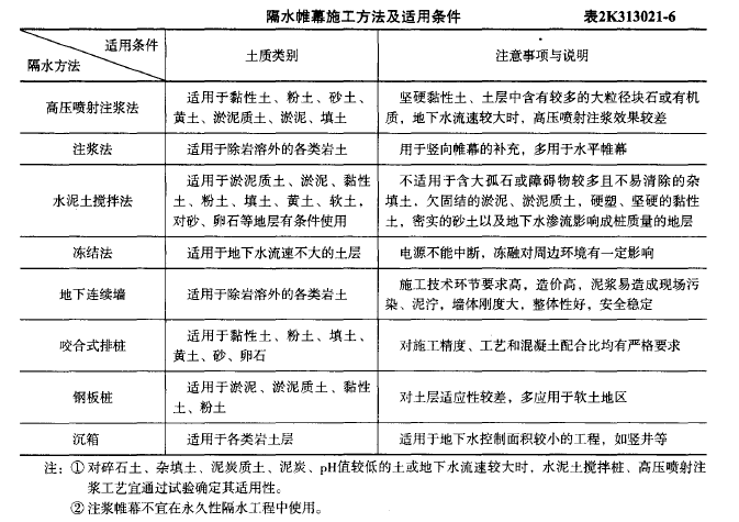
水泥土搅拌法地基加固适用于( )。A.障碍物较多的杂填土 B.欠固结的淤泥质土 C.可塑的黏性土 D.密实的砂类土

作者: tihaiku 人气: - 评论: 0
问题 水泥土搅拌法地基加固适用于( )。
选项 A.障碍物较多的杂填土 B.欠固结的淤泥质土 C.可塑的黏性土 D.密实的砂类土
答案 C
解析 新教材P88 2K313021-6可知:水泥土搅拌法适用于淤泥质土、淤泥、黏性土、粉土、填土、黄土、软土,对砂、卵石等地层有条件使用

相关内容:泥土,地基,加固,适用于,障碍物,淤泥,质土,黏性,砂类

猜你喜欢

发表评论
更多 网友评论0 条评论)
暂无评论

Copyright © 2012-2014 恰考网 Inc. 保留所有权利。 Powered by tikuer.com

页面耗时0.0467秒, 内存占用1.03 MB, Cache:redis,访问数据库13次