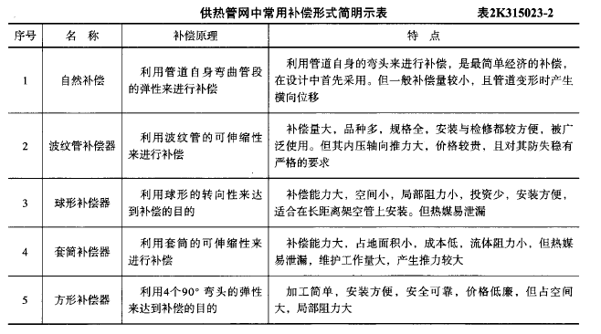
利用4个90°弯头的弹性来达到补偿目的的补偿器是( )。A.方形补偿器 B.球形补偿器 C.波纹管补偿器 D.套筒补偿器

作者: tihaiku 人气: - 评论: 0
问题 利用4个90°弯头的弹性来达到补偿目的的补偿器是( )。
选项 A.方形补偿器 B.球形补偿器 C.波纹管补偿器 D.套筒补偿器
答案 A
解析 新教材P154 供热管网中常用补偿形式。表2K315023-2 方形补偿器的补偿原理是利用4个90°弯头的弹性来达到补偿的目的.

相关内容:利用,弯头,弹性,补偿,方形,球形,波纹管,套筒

猜你喜欢

发表评论
更多 网友评论0 条评论)
暂无评论

Copyright © 2012-2014 恰考网 Inc. 保留所有权利。 Powered by tikuer.com

页面耗时0.0265秒, 内存占用1.04 MB, Cache:redis,访问数据库17次