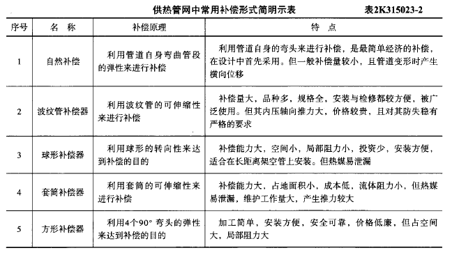
热力网中加工简单、安装方便、安全可靠、价廉、占空间大、局部阻力大的是( )补偿器。A.波纹管 B.方形 C.套筒 D.球形

作者: tihaiku 人气: - 评论: 0
问题 热力网中加工简单、安装方便、安全可靠、价廉、占空间大、局部阻力大的是( )补偿器。
选项 A.波纹管 B.方形 C.套筒 D.球形
答案 B
解析 新教材P154 表2K315023-2,方形补偿器:加工简单、安装方便、安全可靠、价格低廉、但占空间大,局部阻力大

相关内容:热力,网中,加工,空间,局部,阻力,补偿,波纹管,方形,套筒,球形

猜你喜欢

发表评论
更多 网友评论0 条评论)
暂无评论

Copyright © 2012-2014 恰考网 Inc. 保留所有权利。 Powered by tikuer.com

页面耗时0.0376秒, 内存占用1.04 MB, Cache:redis,访问数据库19次