供热管件附件及安装中,支架可分为()等形式。A.弹簧支架 B.导向支架 C.固定支架 D.滚动支架 E.滑动支架

作者: tihaiku 人气: - 评论: 0
问题 供热管件附件及安装中,支架可分为()等形式。
选项 A.弹簧支架 B.导向支架 C.固定支架 D.滚动支架 E.滑动支架
答案 ABCE
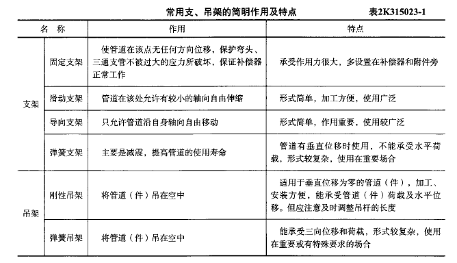
解析 新教材P151 供热管网附件及换热站设施安装要求。表2K315023-1 支架分为固定支架、滑动支架、导向支架、弹簧支架。

相关内容:管件,附件,支架,形式,弹簧,导向,滑动

猜你喜欢

发表评论
更多 网友评论0 条评论)
暂无评论

Copyright © 2012-2014 恰考网 Inc. 保留所有权利。 Powered by tikuer.com

页面耗时0.0321秒, 内存占用1.03 MB, Cache:redis,访问数据库13次