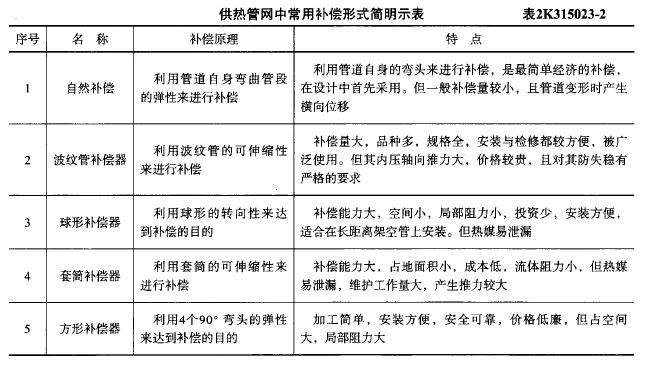
利用自身的可伸缩性吸收管道热伸长的补偿器有()。A.自然补偿器 B.方形补偿器 C.波纹管补偿器 D.球形补偿器 E.套筒补偿器

作者: tihaiku 人气: - 评论: 0
问题 利用自身的可伸缩性吸收管道热伸长的补偿器有()。
选项 A.自然补偿器 B.方形补偿器 C.波纹管补偿器 D.球形补偿器 E.套筒补偿器
答案 CE
解析 新教材P154 表2K315023-2

相关内容:利用,可伸缩性,管道,热伸,补偿,自然,方形,波纹管,球形,套筒

猜你喜欢

发表评论
更多 网友评论0 条评论)
暂无评论

Copyright © 2012-2014 恰考网 Inc. 保留所有权利。 Powered by tikuer.com

页面耗时0.0337秒, 内存占用1.04 MB, Cache:redis,访问数据库19次