湿陷性黄土处理可采用( )。A.换填法 B.反压护道 C.排水固结法 D.爆破挤密

作者: tihaiku 人气: - 评论: 0
问题 湿陷性黄土处理可采用( )。
选项 A.换填法 B.反压护道 C.排水固结法 D.爆破挤密
答案 D
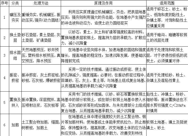
解析 本题主要考查的是不良土质路基处理。地基处理方法的分类见下表。

相关内容:湿陷,黄土,换填,反压,护道,排水,爆破,挤密

猜你喜欢

发表评论
更多 网友评论0 条评论)
暂无评论

Copyright © 2012-2014 恰考网 Inc. 保留所有权利。 Powered by tikuer.com

页面耗时0.0307秒, 内存占用1.05 MB, Cache:redis,访问数据库19次