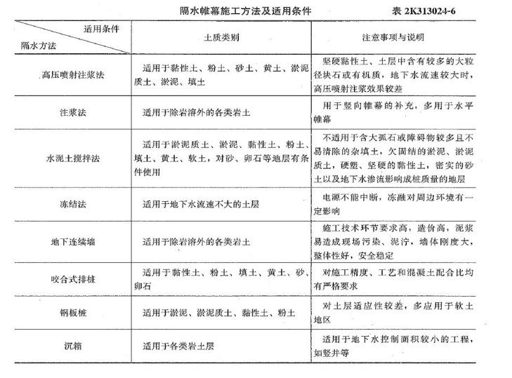
对土层适应性差,多应用于软土地区的隔水帷幕是()A、钢板桩 B、水泥土搅拌桩 C、咬合式排桩 D、沉箱

作者: tihaiku 人气: - 评论: 0
问题 对土层适应性差,多应用于软土地区的隔水帷幕是()
选项 A、钢板桩 B、水泥土搅拌桩 C、咬合式排桩 D、沉箱
答案 A
解析

相关内容:土层,适应性,软土,地区,帷幕,钢板,泥土,排桩,沉箱

猜你喜欢

发表评论
更多 网友评论0 条评论)
暂无评论

Copyright © 2012-2014 恰考网 Inc. 保留所有权利。 Powered by tikuer.com

页面耗时0.0308秒, 内存占用1.05 MB, Cache:redis,访问数据库19次