一般地表水处理厂采用的常规处理流程为( )。A.原水-沉淀-混凝-过滤-消毒 B.原水-混凝-沉淀-过滤-消毒 C.原水-过滤-混凝-沉淀-消毒 D...

作者: tihaiku 人气: - 评论: 0
问题 一般地表水处理厂采用的常规处理流程为( )。
选项 A.原水-沉淀-混凝-过滤-消毒 B.原水-混凝-沉淀-过滤-消毒 C.原水-过滤-混凝-沉淀-消毒 D.原水-混凝-消毒-过滤-沉淀
答案 B
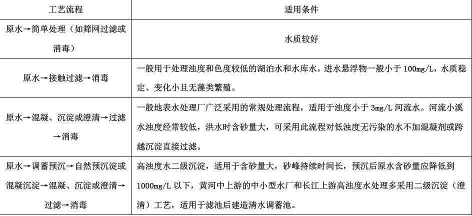
解析 常用水处理工艺流程及适用条件见下表

相关内容:地表水,处理厂,常规,流程,原水,沉淀,混凝,消毒

猜你喜欢

发表评论
更多 网友评论0 条评论)
暂无评论

Copyright © 2012-2014 恰考网 Inc. 保留所有权利。 Powered by tikuer.com

页面耗时0.0292秒, 内存占用1.05 MB, Cache:redis,访问数据库19次