背景 某项目经理部负责本地网直埋光缆线路环网工程的施工,合同规定采用包工不包料的形式承包,工程的路由报建工作已由建设单位完成,工程于4月15日开工,工期...

作者: tihaiku 人气: - 评论: 0
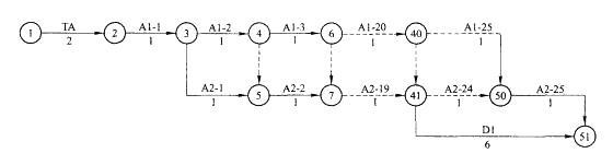
问题 背景 某项目经理部负责本地网直埋光缆线路环网工程的施工,合同规定采用包工不包料的形式承包,工程的路由报建工作已由建设单位完成,工程于4月15日开工,工期37天。该工程包括三个中继段,其中A中继段为50km、B中继段为60km、C中继段为70km,三个中继段构成一个环形网。项目经理部将各中继段均分为两个作业组,在各中继段进行流水作业。各段的作业组中,1组负责挖沟及障碍处理,2组负责放缆、回填及标石的埋设,各组的日进度均为2km。三个中继段的路由复测工作分别由TA、TB、TC三组完成。规定光缆盘长为2km。由于施工单位只能为项目经理部配备一套测试仪表及一台熔接设备,因此项目经理部决定三个中继段的接续测试工作由D组负责完成。各中继段的竣工资料整理工作包含在施工过程中完成,不再单独安排时间编制。各组的工作量、完成时间及需完成的工作如下表。 问题 1.上述各项工作的工作顺序应如何排列? 2.光缆接头和成端接续两项工作哪项应先完成?为什么? 3.项目经理部在此项目施工计划中是如何进行工作分解的? 4.此工程项目经理部采用流水作业法合适吗?为什么? 5.在考虑工序搭接的情况下,如果要求工期最短(时间按整天考虑)、费用最低,请绘制此工程包含放缆回填及埋设标石、路由复测、接续及测试、挖沟及障碍处理的横道图。 6.如果时间按整天考虑,各中继段的作业组正常施工,在考虑流水作业的情况下,针对A中继段画出双代号网络图。假设A中继段光缆接续测试需要6天。
选项
答案
解析 1.本工程各项工作的排列顺序为:路由复测—挖沟及处理障碍—放缆—回填及标石埋设—接续(光缆接续、成端接续)—测试—整理(汇总)竣工资料。 2.对于光缆接续工作,按照不同的施工条件、不同的监测方式,可能将接头的接续放在前边,也可能将成端的接续放在前边。如果ODF架已经安装完毕,局端光缆已经敷设完成时,可先接续成端光缆,采用单向法对接头进行监测;此时,也可以采用双向法对每个光缆接头进行双向监测。当局端光缆不具备施工条件时,只能采用双向监测法先接续光缆接头,最后待成端具备接续条件时,再完成光缆成端接续工作。 3.项目经理部首先将此工程分解为3个中继段,然后将每个中继段的工作进一步分解为路由复测、挖沟及处理障碍、放缆回填及标石埋设、光缆接续及全程测试等项工作。 4.此工程项目经理部采用流水作业法合适。因为采用流水作业法的条件是: ①可以把工程的施工分为若干个过程,每个过程分别由固定的作业队负责完成; ②可以把工程划分为劳动量大致相等的施工段(也称流水段); ③各作业段施工持续的时间相近; ④各作业队按一定的施工工艺要求配备必要的施工资源,依次性、连续性地由一个施工段转移到另一个施工段,反复地完成同类工作; ⑤各作业队完成各施工过程的时间可以适当地搭接起来。 在项目经理部安排的流水作业中,上述条件都具备,所以可以采用流水作业法安排施工。 5.在考虑工序搭接的情况下,按工期最短(时间按整天考虑)、费用最低的要求,绘制此工程包含路由复测、挖沟及障碍处理、放缆回填及埋设标石、接续及测试的横道图如下: 6.如果时间按整天考虑,各中继段的作业组正常施工,在考虑流水作业的情况下,A组的工作可以分解为A1-n(A中继段第一作业组第n天的工作)、A2-n(A中继段第二作业组第n天的工作);当A中继段光缆接续、测试需要的时间D1=6天时,A中继段的双代号网络图如下图所示。

相关内容:背景,项目,经理部,本地网,直埋,光缆,线路,环网,工程,施工,合同,规定,包工,不包,形式,路由,工作,建设单位,开工,工期

猜你喜欢

发表评论
更多 网友评论0 条评论)
暂无评论

访问排行

Copyright © 2012-2014 恰考网 Inc. 保留所有权利。 Powered by tikuer.com

页面耗时0.0320秒, 内存占用1.05 MB, Cache:redis,访问数据库19次