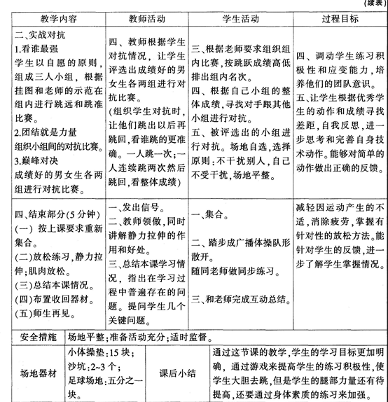
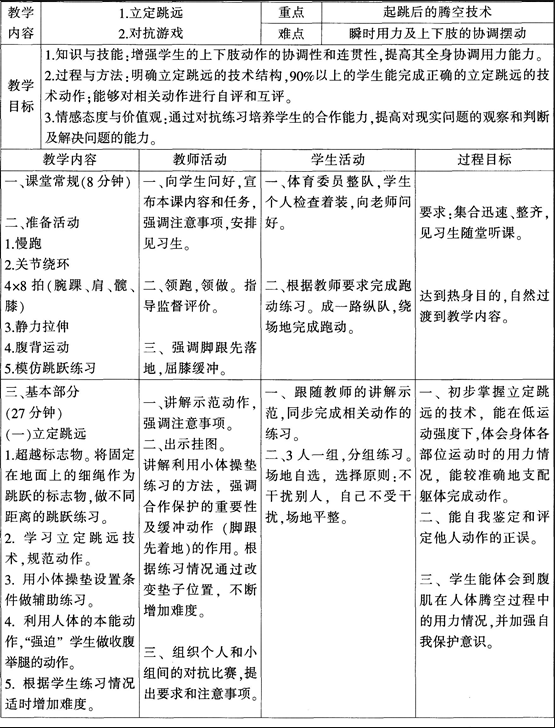
阅读材料,根据所提供的条件进行教学设计。 水平四,初中三年级八班,人数:45。 教学内容:立定跳远。 教学条件:田径场、沙坑。

作者: rantiku 人气: - 评论: 0
问题 阅读材料,根据所提供的条件进行教学设计。 水平四,初中三年级八班,人数:45。 教学内容:立定跳远。 教学条件:田径场、沙坑。
选项
答案
解析

猜你喜欢

发表评论
更多 网友评论0 条评论)
暂无评论

访问排行

Copyright © 2012-2014 恰考网 Inc. 保留所有权利。 Powered by tikuer.com

页面耗时0.0352秒, 内存占用1.03 MB, Cache:redis,访问数据库19次