阅读下列材料,根据材料进行简单的教学设计,要求包括教学目标、教学内容、教师活动、学生活动和教学过程。 某初二(2)班学生共40人,其中男生20人,女生2...

作者: tihaiku 人气: - 评论: 0
问题 阅读下列材料,根据材料进行简单的教学设计,要求包括教学目标、教学内容、教师活动、学生活动和教学过程。 某初二(2)班学生共40人,其中男生20人,女生20人。 教学内容:弯道跑、推铅球。 器材:铅球。
选项
答案
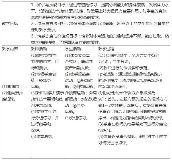
解析 “弯道跑和推铅球”的教学设计

相关内容:材料,根据,教学设计,要求,教学,目标,教学内容,教师,活动,学生活动,过程,初二,学生,男生,女生

猜你喜欢

发表评论
更多 网友评论0 条评论)
暂无评论

Copyright © 2012-2014 恰考网 Inc. 保留所有权利。 Powered by tikuer.com

页面耗时0.0384秒, 内存占用1.04 MB, Cache:redis,访问数据库18次