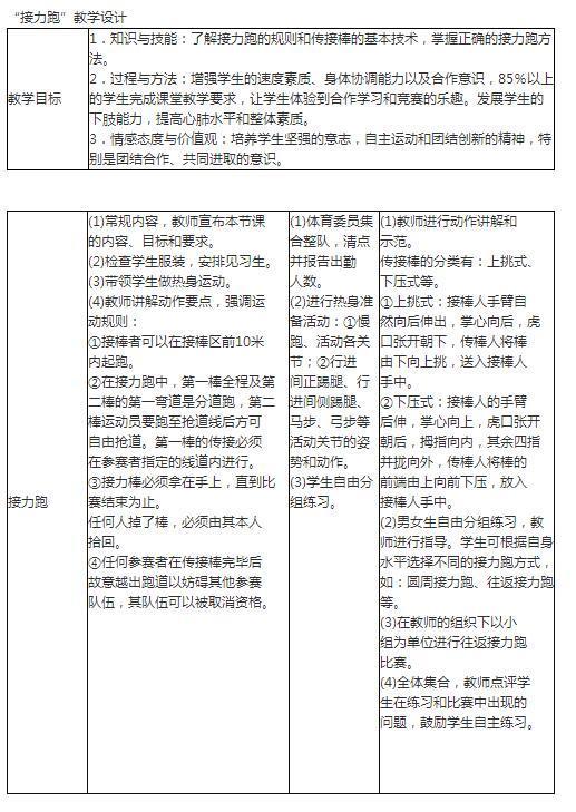
阅读下列材料,根据提供条件,设计一节45分钟的接力跑教学,要求包括教学目标、教师活动、学生活动和教学过程(教学组织形式)。 初三(1)班,学生30人。 ...

作者: tihaiku 人气: - 评论: 0
问题 阅读下列材料,根据提供条件,设计一节45分钟的接力跑教学,要求包括教学目标、教师活动、学生活动和教学过程(教学组织形式)。 初三(1)班,学生30人。 教学内容:接力跑。
选项
答案
解析

相关内容:材料,根据,条件,设计,45分钟,接力,教学,要求,目标,教师,活动,学生活动,过程,组织,形式,初三,学生

猜你喜欢

发表评论
更多 网友评论0 条评论)
暂无评论

Copyright © 2012-2014 恰考网 Inc. 保留所有权利。 Powered by tikuer.com

页面耗时0.0249秒, 内存占用1.04 MB, Cache:redis,访问数据库18次