下列说法正确的有(  )A.有限公司的董事长的产生办法由公司章程规定,包括国有独资公司的董事长产生办法也是由公司章程规定B.股份公司董事长由董事会以全...

作者: rantiku 人气: - 评论: 0
问题 下列说法正确的有(  )
选项 A.有限公司的董事长的产生办法由公司章程规定,包括国有独资公司的董事长产生办法也是由公司章程规定 B.股份公司董事长由董事会以全体董事过半数选举产生 C.股份公司董事会成员中应当有职工代表 D.国有独资公司董事会成员中应当有职工代表 E.股份公司监事会成员中应当有职工代表
答案 BDE
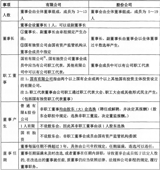
解析 关于有限公司与股份公司的董事的人数、组成、产生、任期等规定总结如下表: 关于监事会成员,不管是有限公司还是股份公司,监事会应当包括股东代表和适当比例的公司职工代表,其中职工代表的比例≥1/3,具体比例由公司章程规定; 监事会中的职工代表由公司职工通过职工代表大会、职工大会或者其他形式民主选举产生。

猜你喜欢

发表评论
更多 网友评论0 条评论)
暂无评论

访问排行

Copyright © 2012-2014 恰考网 Inc. 保留所有权利。 Powered by tikuer.com

页面耗时0.0473秒, 内存占用1.03 MB, Cache:redis,访问数据库15次