以下金融产品发行必须进行信用评级的有(  )A.定向发行的证券公司债券B.中小非金融企业集合票据C.中小企业私募债券D.超短期融资券

作者: rantiku 人气: - 评论: 0
问题 以下金融产品发行必须进行信用评级的有(  )
选项 A.定向发行的证券公司债券 B.中小非金融企业集合票据 C.中小企业私募债券 D.超短期融资券
答案 BD
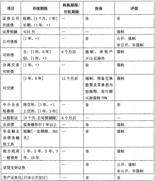
解析 A,在考试时点《证券公司债券管理暂行办法》尚未废止,根据该办法规定,定向发行的证券公司债券符合一定条件的,不强制进行信用评级。2015年1月15日,中国证监会令第113号公布并实施《公司债券发行与交易管理办法》,《证券公司债券管理暂行办法》,证券公司发行公司债纳入《公司债券发行与交易管理办法》进行规范,根据《公司债券发行与交易管理办法》第十九条和第二十八条的规定,公开发行公司债券,应当委托具有从事证券服务业务资格的资信评级机构进行信用评级,非公开发行公司债券是否进行信用评级由发行人确定,并在债券募集说明书中披露。因此按现行规定,A也不选。 B,根据《银行间债券市场中小非金融企业集合票据业务指引》规定,中小非金融企业集合票据主体、债项均应评级;D,根据《银行间债券市场非金融企业超短期融资券业务规程》规定需要进行评级。 各种债券期限、担保及评级

猜你喜欢

发表评论
更多 网友评论0 条评论)
暂无评论

访问排行

Copyright © 2012-2014 恰考网 Inc. 保留所有权利。 Powered by tikuer.com

页面耗时0.0466秒, 内存占用1.04 MB, Cache:redis,访问数据库19次