A公司按照净利润的10%计提盈余公积金,有关股票投资业务如下。   (1)2×19年11月6日,A公司购买B公司发行的股票100万股,成交价为每股25.2...

作者: rantiku 人气: - 评论: 0
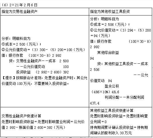
问题 A公司按照净利润的10%计提盈余公积金,有关股票投资业务如下。   (1)2×19年11月6日,A公司购买B公司发行的股票100万股,成交价为每股25.2元,其中包含已宣告但尚未发放的现金股利每股0.2元,另付交易费用6万元,占B公司表决权资本的1%。   (2)2×19年11月10日,收到上述现金股利;   (3)2×19年12月31日,该股票每股市价为28元;   (4)2×20年4月3日,B公司宣告发放现金股利每股0.3元,4月30日,A公司收到现金股利。   (5)2×20年12月31日,该股票每股市价为26元,假定判断为暂时性下跌。   (6)2×21年2月6日,A公司出售B公司全部股票,出售价格为每股30元,另支付交易费用8万元。   A公司将该股票分类为两种假定情况:   (1)将其指定为以公允价值计量且其变动计入当前损益的金融资产;   (2)将其指定为以公允价值计量且其变动计入其他综合收益的非交易性权益工具投资。   要求:根据以上资料分别两种情况,编制交易性金融资产和其他权益工具投资的相关会计分录。【此处仅用于对比相关处理】
选项
答案
解析 (1)2×19年11月6日

猜你喜欢

发表评论
更多 网友评论0 条评论)
暂无评论

访问排行

Copyright © 2012-2014 恰考网 Inc. 保留所有权利。 Powered by tikuer.com

页面耗时0.0318秒, 内存占用1.03 MB, Cache:redis,访问数据库17次