ABC会计师事务所委派A注册会计师担任上市公司甲公司2016年度财务报表审计项目合伙人。ABC会计师事务所和XYZ公司处于同一网络。审计项目组在审计中遇到...

作者: rantiku 人气: - 评论: 0
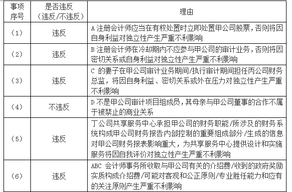
问题 ABC会计师事务所委派A注册会计师担任上市公司甲公司2016年度财务报表审计项目合伙人。ABC会计师事务所和XYZ公司处于同一网络。审计项目组在审计中遇到下列事项: (1)A注册会计师因继承其祖父的遗产获得甲公司股票20000股,承诺将在有权处置这些股票之日起一个月内出售。 (2)B注册会计师曾担任甲公司2011年度至2015年度财务报表审计项目合伙人,之后调离甲公司审计项目组,担任乙公司2016年度财务报表审计项目合伙人。乙公司是甲公司重要的子公司。 (3)2016年11月,丙公司被甲公司收购成为其重要子公司,2017年1月1日,甲公司审计项目组成员C的妻子加入丙公司并担任财务总监。 (4)D注册会计师和A注册会计师同处一个分部,不是甲公司审计项目组成员。D的母亲和甲公司某董事共同开办了一家早教机构。 (5)丁公司是甲公司的母公司,聘请XYZ公司为其共享服务中心提供信息系统的设计和实施服务。该共享服务中心承担丁公司下属各公司的财务及人力资源等职能。丁公司不是ABC会计师事务所的审计客户。 (6)ABC会计师事务所推荐甲公司与某开发区管委会签订了投资协议,因此获得开发区管委会的奖励10万元。 要求: 针对上述第(1)至(6)项,逐项指出是否存在违反中国注册会计师职业道德守则有关职业道德和独立性规定的情况,并简要说明理由。
选项
答案
解析

猜你喜欢

发表评论
更多 网友评论0 条评论)
暂无评论

访问排行

Copyright © 2012-2014 恰考网 Inc. 保留所有权利。 Powered by tikuer.com

页面耗时0.0272秒, 内存占用1.04 MB, Cache:redis,访问数据库18次