甲公司是ABC会计师事务所的常年审计客户,主要从事医疗器械设备的生产和销售。A注册会计师负责审计甲公司2019年度财务报表。 资料一: A注册会计...

作者: rantiku 人气: - 评论: 0
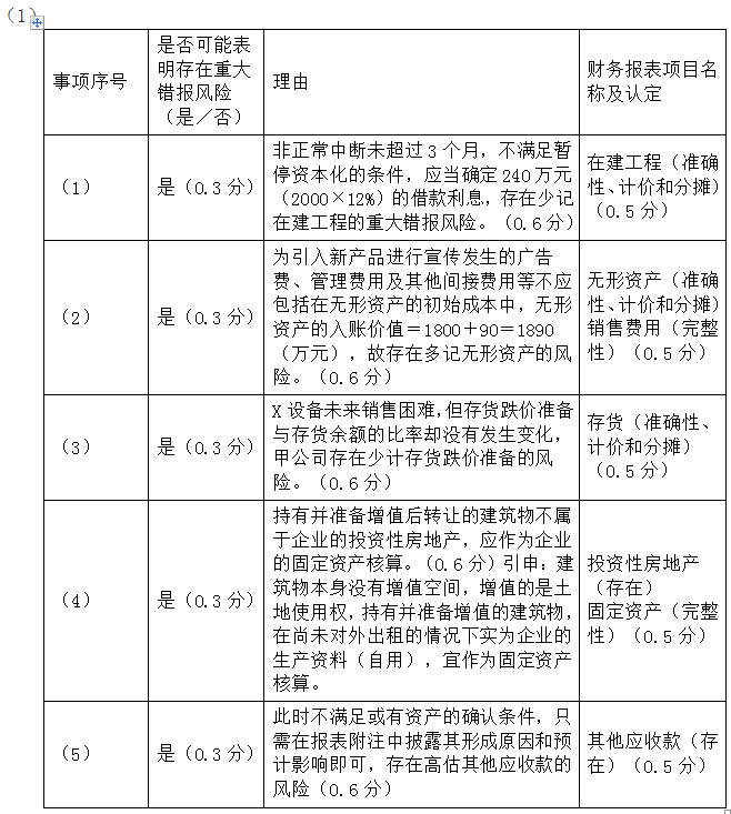
问题 甲公司是ABC会计师事务所的常年审计客户,主要从事医疗器械设备的生产和销售。A注册会计师负责审计甲公司2019年度财务报表。 资料一: A注册会计师在审计工作底稿中记录了所了解的甲公司及其环境相关情况,部分内容摘录如下: (1)甲公司于2019年1月1日借入2000万元,年利率为12%的专门借款,用于已经开工建设并预计2021年年末完工的新生产线,甲公司无其他带息债务。由于发生劳动纠纷,该工程于2019年5月1日至2019年6月30日发生中断。 (2)2019年2月5日,甲公司以1800万元的价格从产权交易中心竞价获得一项专利权,另支付相关税费90万元。为推广由该专利权生产的产品,甲公司发生宣传广告费用55万元、展览费25万元。 (3)2019年末X设备还有大量库存,因市场上该设备的升级款已经流通起来,预计未来X设备销售困难。 (4)甲公司购入一栋办公楼,打算在其增值后转让,管理层将其作为投资性房地产核算。 (5)因客户乙公司未履行经济合同,给甲公司造成损失100万元,甲公司要求乙公司赔偿损失100万元,但乙公司未予同意。甲公司遂于2019年12月10日向法院提起诉讼,至12月31日法院尚未作出判决。已知甲公司预计胜诉的可能性为95%,可获得80万元赔偿的可能性为60%,可获得60万元赔偿的可能性为40%。 资料二: A注册会计师在审计工作底稿中记录了甲公司的财务数据,部分内容摘录如下: 金额单位:万元 资料三: A注册会计师在审计工作底稿中记录了审计计划,部分内容摘录如下: (1)A注册会计师通过对甲公司的了解,发现甲公司采用高度自动化的财务信息系统,且发生的业务较为常规,因甲公司几乎没有纸质的凭证,A注册会计师拟不实施会计分录测试。 (2)A注册会计师计划采用审计抽样的方式对应收账款进行函证,将每一笔销售交易作为抽样单元来进行函证。 (3)A注册会计师在接受委托前,为确保甲公司管理层不存在正直诚信方面的问题,拟直接与前任注册会计师进行电话沟通,并打算将沟通内容以书面形式提交甲公司管理层。 资料四: A注册会计师在审计工作底稿中记录了实施的进一步审计程序,部分内容摘录如下: (1)A注册会计师认为管理层面临盈利指标的压力,存在提前确认收入的风险,于是在设计应收账款询证函时不仅考虑了函证应收账款的账户余额,还考虑了函证销售协议的细节条款,如交货、结算及退货条款。 (2)甲公司的某项销售交易的内部控制是由复核人员核对销售发票上的价格与统计价格单上的价格是否一致。A注册会计师检查了复核人员在相关文件上的签字,据此认为该内部控制设计合理且运行有效。 (3)A注册会计师假定甲公司在收入确认方面存在舞弊风险,拟将与收入确认有关的重大错报风险评估为高水平,不再了解和评估相关控制设计的合理性并确定其是否已得到执行,直接实施细节测试。 (4)A注册会计师评估认为应付账款的重大错报风险较低,对甲公司2019年11月30日的应付账款余额实施了函证程序,未发现差异。2019年12月31日的应付账款余额较11月30日无重大变动。A注册会计师据此认为已对年末应付账款余额的存在认定获取了充分、适当的审计证据。 (5)A注册会计师认为甲公司的某笔销售交易存在舞弊风险,采用积极式函证向客户寄发询证函来获取有关销售合同的信息,未收到回函。于是A注册会计师检查了甲公司管理层提供的销售合同,结果满意。 资料五: A注册会计师在审计工作底稿中记录了重大事项的处理情况,部分内容摘录如下: (1)A注册会计师在审计过程中运用了专家的工作,在最终评价专家的工作结果时得出专家工作不足以实现审计目的的结论,认为无法获取充分、适当的审计证据,于是出具了非无保留意见的审计报告。 (2)2020年2月18日,A注册会计师出具了审计报告。在财务报表报出前,A注册会计师获悉甲集团公司2020年1月10日发生了一笔大额销售退回,因此,要求管理层修改财务报表,并于2020年2月20日重新出具了审计报告。管理层于2020年2月21日签字批准修改后的财务报表。 (1)针对资料一第(1)至(5)项,结合资料二,假定不考虑其他条件,逐项指出资料一所列事项是否可能表明存在重大错报风险。如果认为可能表明存在重大错报风险,简要说明理由。如果认为该风险为认定层次重大错报风险,说明该风险主要与哪些财务报表项目的哪些认定相关(不考虑税务影响)。将答案直接填入答题区的相应表格内。 (2)针对资料三第(1)至(3)项,假定不考虑其他条件,逐项指出审计计划的内容是否恰当。如不恰当,简要说明理由。将答案直接填入答题区的相应表格内。 (3)针对资料四第(1)至(5)项,假定不考虑其他条件,逐项指出A注册会计师的做法是否恰当。如不恰当,简要说明理由。将答案直接填入答题区的相应表格内。 (4)针对资料五第(1)至(2)项,假定不考虑其他条件,逐项指出A注册会计师的做法是否恰当。如不恰当,简要说明理由。将答案直接填入答题区的相应表格内。
选项
答案
解析

猜你喜欢

发表评论
更多 网友评论0 条评论)
暂无评论

访问排行

Copyright © 2012-2014 恰考网 Inc. 保留所有权利。 Powered by tikuer.com

页面耗时0.0324秒, 内存占用1.05 MB, Cache:redis,访问数据库17次