甲公司主要从事小型电子消费品的生产和销售。甲公司日常交易采用自动化信息系统(以下简称“系统”)和手工控制相结合的方式。A注册会计师是甲公司2019年度财务...

作者: rantiku 人气: - 评论: 0
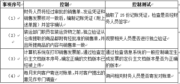
问题 甲公司主要从事小型电子消费品的生产和销售。甲公司日常交易采用自动化信息系统(以下简称“系统”)和手工控制相结合的方式。A注册会计师是甲公司2019年度财务报表审计业务的项目合伙人。 资料一: A注册会计师在审计工作底稿中记录了所了解的甲公司及其环境的情况,部分内容摘录如下: (1)甲公司财务总监已在甲公司工作超过6年,于2019年9月劳动合同到期后被甲公司的竞争对手高薪聘请。由于工作压力大,甲公司会计部门人员流动频繁,除会计主管服务期超过4年外,其余人员的平均服务期少于2年。 (2)2019年12月31日,甲公司将所有库存的B产品出售给了乙公司,双方协商一致确定了2个月的退货期限。甲公司无法根据过去的经验估计该批产品的退货率。 (3)2019年9月1日,甲公司与丁公司签订协议,自当月起,由丁公司为甲公司于2019年第4季度投放市场的一款新产品——A产品提供为期12个月的广告服务。甲公司于2019年9月1日向丁公司预付6个月基本广告服务费,每月10万元。另外,按照协议约定,甲公司于每月末按当月A产品销售收入的5%向丁公司另行支付追加广告服务费。 (4)自2019年11月起,甲公司将主要产品交货方式由在甲公司仓库交货,改为运至客户指定交货地点交客户签收,但客户需承担甲公司因此而发生运费的80%。 (5)甲公司从2016年起将一项非专利技术的研究开发工作提上日程,至2019年年末该非专利技术的研发工作正式完成。甲公司因该非专利技术确认了无形资产500万元,并拟短期内出售该无形资产。但是受国家政策影响,市场对该非专利技术并无需求。 资料二: A注册会计师在审计工作底稿中记录了所获取的甲公司财务数据,部分内容摘录如下:(金额单位:万元) 资料三: A注册会计师在审计工作底稿中记录了针对销售交易实施的控制测试,部分内容摘录如下: 资料四: A注册会计师在审计工作底稿中记录了实施的实质性程序,部分内容摘录如下: (1)甲公司年末应付账款余额为1000万元。A注册会计师选取前10大供货商实施函证,均收到回函。回函显示一笔5万元的差异,管理层同意调整。因回函总额占应付账款余额的70%,错报明显微小且已更正,A注册会计师没有对剩余总体实施其他审计程序。 (2)2019年,甲公司以8000万元的价格向关联方购买一条生产线。A注册会计师认为该交易超出甲公司正常经营过程,很可能不存在相关的内部控制,直接实施了实质性程序。 (3)甲公司财务人员手工编制了应收账款账龄分析表。A注册会计师了解了相关控制,认为控制设计有效,并就账龄分析表中账龄结构变化较大的项目询问了相关人员。A注册会计师基于该账龄分析表测试了坏账准备中按账龄法计提的部分。 要求: (1)针对资料一第(1)至(5)项,结合资料二,假定不考虑其他条件,逐项指出资料一所列事项是否可能表明存在重大错报风险。如果认为存在,简要说明理由,并分别说明该风险属于财务报表层次还是认定层次。如果认为属于认定层次,指出相关事项主要与哪些财务报表项目的哪些认定相关(不考虑税务影响)。 (2)针对资料三第(1)至(4)项,假定不考虑其他条件,逐项指出所列控制测试是否恰当。如不恰当,提出改进建议。 (3)针对资料四第(1)至(3)项,假定不考虑其他条件,逐项指出所列实质性程序是否恰当。如不恰当,简要说明理由。
选项
答案
解析 针对要求(1): 针对要求(2):

猜你喜欢

发表评论
更多 网友评论0 条评论)
暂无评论

访问排行

Copyright © 2012-2014 恰考网 Inc. 保留所有权利。 Powered by tikuer.com

页面耗时0.0394秒, 内存占用1.04 MB, Cache:redis,访问数据库18次