某小区物业服务中心按上级指示对该小区近年来发生的管理服务纠纷案例进行了汇总整理,其中几起典型纠纷案例见下表:试根据表中案例回答下列问题。问...

作者: rantiku 人气: - 评论: 0
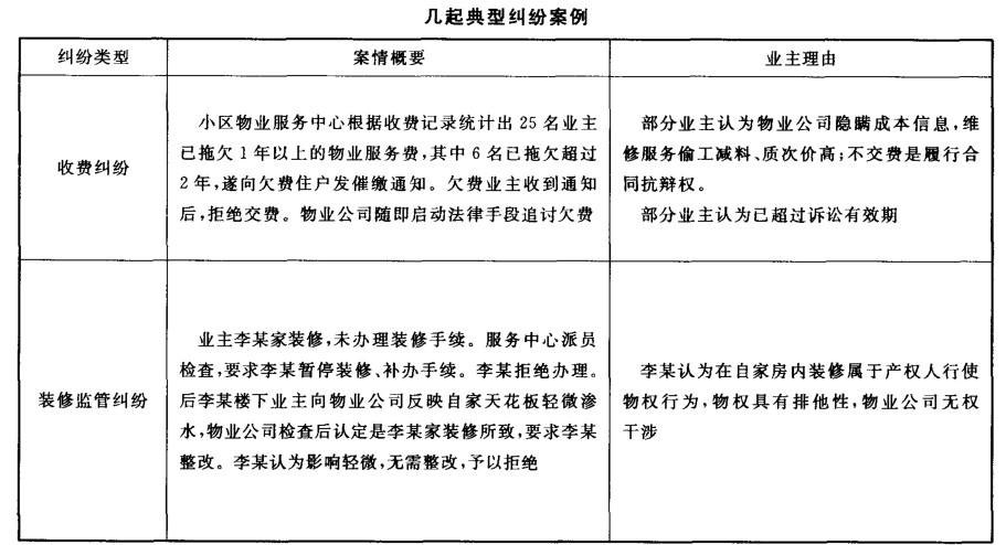
问题 某小区物业服务中心按上级指示对该小区近年来发生的管理服务纠纷案例进行了汇总整理,其中几起典型纠纷案例见下表: 试根据表中案例回答下列问题。 问题 1.若业主所称“隐瞒成本信息,维修偷工减料”等情况属实,用经济学中“市场失灵理论”分析其属于什么问题。如何解决这种问题?(3分) 2.该小区的收费规定是业主在下个月交纳上个月的物业服务费,若业主可以行使合同履行中的抗辩权,行使的是哪种抗辩权?(1分) 3.欠费业主的欠费时间是否超过诉讼有效期?针对欠费久拖不交的业主,物业公司采用哪种措施才能避免超过诉讼有效期?(3分) 4.该案中李某拒绝物业公司装修管理的理由是否成立?如何依法向李某作出解释?(4分) 5.若李某不听物业公司劝阻警告,不做出整改,有哪些主要途径处理这类问题?(2分) 6.保洁服务纠纷中,物业公司应不应该赔付张大妈的这笔医药费?为什么?物业服务企业如何才能防范此类风险?(7分)
选项
答案
解析 1.若业主所称“隐瞒成本信息,维修偷工减料”等情况属实,用经济学中“市场失灵理论”分析,则该问题为非对称信息所导致的市场失灵问题。通常可以设置健全的激励制度和监督体系,同时,政府也要加强对物业管理市场行为的指导与监管力度,如通过建立健全物业管理法律法规等途径来解决这种问题。 2.若业主可以行使合同履行中的抗辩权,则应行使的是先履行抗辩权。 3.在欠费业主中有19名业主的欠费时间没有超过诉讼有效期。其余6名欠费业主的欠费时间已超过诉讼有效期。 针对欠费久拖不交的业主,物业公司为避免超过诉讼有效期,应采取的措施:在诉讼有效期内提起诉讼、发出催缴通知。 4.该案中李某拒绝物业公司对装修管理的理由不成立。应依据《物业管理条例》和《住宅室内装饰装修管理办法》向李某作出解释。 5.若李某不听物业公司劝阻警告,不做出整改,应当及时报告有关部门依法处理这类可题。 6.保洁服务纠纷中,物业公司应不应该赔付张大妈的这笔医药费应视情况而定。其情况为: (1)物业公司未给出明显的提示、警示,也未采取必要、适当的防范措施,就应该赔付张大妈的这笔医药费。 (2)物业公司给出提示、警示不清晰,防范措施不得力,就应该赔付张大妈的部分医药费。 (3)物业公司给出提示、警示清晰,防范措施得力,就不应该赔付张大妈的部分医药费。 物业服务企业应认真对照服务合同严格依约服务,妥尽注意义务,及时提醒防范;应投保公众责任险,将此类风险转移给保险公司等措施来防范此类风险。

猜你喜欢

发表评论
更多 网友评论0 条评论)
暂无评论

访问排行

Copyright © 2012-2014 恰考网 Inc. 保留所有权利。 Powered by tikuer.com

页面耗时0.0357秒, 内存占用1.04 MB, Cache:redis,访问数据库19次