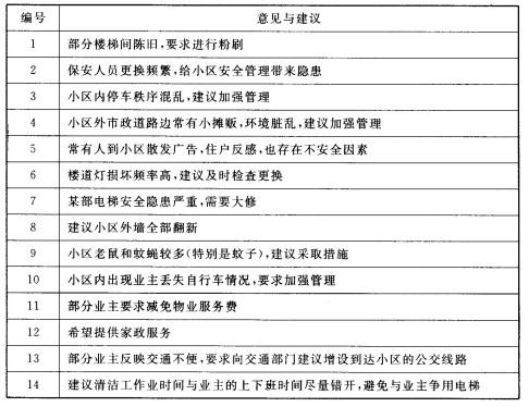
某物业管理公司管理一高层住宅小区,近期收到部分业主投诉及建议,具体意见汇总见下表。1.解决上述问题,需要资金投入的项目有哪些?费用如何解决(不考虑...

作者: rantiku 人气: - 评论: 0
问题 某物业管理公司管理一高层住宅小区,近期收到部分业主投诉及建议,具体意见汇总见下表。 1.解决上述问题,需要资金投入的项目有哪些?费用如何解决(不考虑人工、培训等管理成本的增加)? 2.上述不属于物业服务企业管理职责范围的项目有哪些?对此,物业服务企业应如何处理? 3.试分析第9项问题产生的可能原因和应采取的措施。 4.在上述所有问题中,您认为不可能满足业主要求,仅需要进行必要的沟通和解释的项目是哪一项?为什么? 5.针对上述问题,请结合您的工作实践,试举出至少三项管理措施,以提高管理服务水平。
选项
答案
解析 1.(1)需要资金投入的项目有:第1、6、7、8、9项。 (2)其中第1、6、9项应在物业服务费用中列支; 第7、8项从住宅专项维修资金中列支,或由全体业主分摊。 2.(1)第4项和第12、13项。 (2)物业服务企业应向业主作出解释,第4项和第13项不属于物业服务企业直接管理职责范围, 无权直接处理,物业服务企业应向有关部门(城管、交通部门等)反映,积极协调,争取解决;针对第12项,可积极联系家政,按业主要求提供相应服务,并跟踪事态,及时向业主通报。 3.(1)可能原因有:环境脏乱。其中积水较多是滋生蚊蝇的主要原因;有食源是老鼠较多的原因。 (2)应采取的措施:加强环境治理。包括及时清运垃圾,积水处理,加强药物灭杀蚊蝇,利用鼠夹、毒饵等物理、化学、生物等方法灭鼠,同时加强宣传教育,取得业主配合。 4.第11项,因为物业管理服务是公共性服务,所有业主均有按同等标准交纳物业服务费用的义务(或因受契约、合同等约定,不能随意减免物业服务费)。 5.(1)加强基础管理,包括日常检查和员工培训。 (2)调整优化管理服务工作流程。 (3)加强安全管理,公共秩序管理。 (4)加强小区共用设施设备的更新、改造工作。 (5)加强小区卫生管理工作。 (6)加强沟通和宣传工作。

猜你喜欢

发表评论
更多 网友评论0 条评论)
暂无评论

访问排行

Copyright © 2012-2014 恰考网 Inc. 保留所有权利。 Powered by tikuer.com

页面耗时0.0301秒, 内存占用1.04 MB, Cache:redis,访问数据库18次