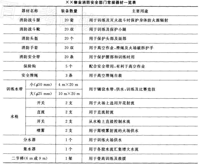
某物业消防安全部门常规器材装备一览表如下,此表因保存不当缺失了一部分,分析此表剩余部分,并尝试回答下列问题。问题:1.大型物业管理区域消防...

作者: rantiku 人气: - 评论: 0
问题 某物业消防安全部门常规器材装备一览表如下,此表因保存不当缺失了一部分,分析此表剩余部分,并尝试回答下列问题。 问题: 1.大型物业管理区域消防器材的一般配备包括哪些? 2.结合图表与实际谈一谈,消防器材的一般配置。 3.日常生活中,消防器材维护的方法有哪些? 4.物业管理公司如何对消防器材进行统计? 5.消防器材应如何保管?
选项
答案
解析 1.大型物业管理区域消防器材的一般配备应包括消防头盔、消防战斗服、消防手套、消防战斗靴、消防安全带、消防安全钩、消防保险钩、消防腰斧、照明灯具、个人导向绳和安全滑绳等。 2.消防器材的一般配置内容如下。 (1)楼层配置,消防器材的配置应结合物业的火灾危险性,针对易燃易爆物品的特点进行合理的配置,一般在住宅区内,多层建筑中每层楼的消防栓(箱)内均配置2瓶灭火器,高层和超高层物业每层楼放置的消防栓(箱)内应配置4瓶灭火器,每个消防栓(箱)内均配置1?2盘水带、1支水枪及消防卷盘。 (2)岗亭配置,物业管理项目的每个保安岗亭均应配备一定数量的灭火器,在发生火警时,岗亭保安员应先就近使用灭火器扑救本责任区的初起火灾。 (3)机房配置,各类机房均应配备足够数量的灭火器材,以保证机房火灾的处置,机房内主要配备有固定灭火器材和推车式灭火器。 (4)其他场所配置,其他场所配置灭火器材应保证在发生火灾后,能在较短时间内迅速取用并扑灭初期火灾,以防止火势进一步扩大蔓延。 3.消防器材的维护方法如下所述。 (1)定期检查。常规消防装备是配备在队部的战备器材,应定期检查,至少每月进行一次全面检査,发现破损、泄漏、变形或工作压力不够时,应对器材进行维修和调换申购,以防在训练中发生事故。 (2)定期养护。所有员工应爱护器材,在平时训练和战勤中对器材都应轻拿轻放,避免摔打、乱扔乱掷,用完统一放回原处进行归口管理,并定期清洗和上油,以防器材生锈、变形和失去原有功能。 4.配置在各项目的消防器材,每月均应做一次全面统计工作。按照各区域分类统计,以保证项目配备的消防器材完整、齐全,对巳失效、损坏的器材应进行重新配置。配置在每个项目及各个场所的消防器材,应由项目管理员签字确认,有专人负责管理。 5.消防器材应专人保管。消防安全部门应指定专人对消防装备进行统一管理,建立消防设备保管台账,避免器材丢失和随便动用。平时训练用完后应由带训负责人交给器材保管员,做好领用和归还登记。

猜你喜欢

发表评论
更多 网友评论0 条评论)
暂无评论

访问排行

Copyright © 2012-2014 恰考网 Inc. 保留所有权利。 Powered by tikuer.com

页面耗时0.0416秒, 内存占用1.04 MB, Cache:redis,访问数据库19次