下列物业管理档案资料中,属于长期保存的有( )。A.业主及业主大会的基础资料B.有关物业管理工作中的年度季度计划和总结报告C.物业本体及大型或...

作者: rantiku 人气: - 评论: 0
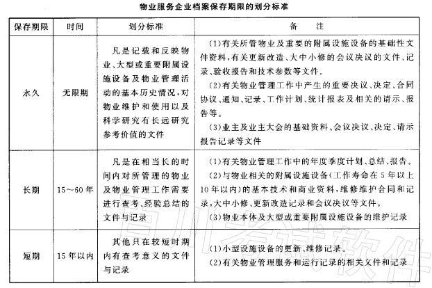
问题 下列物业管理档案资料中,属于长期保存的有( )。 A.业主及业主大会的基础资料 B.有关物业管理工作中的年度季度计划和总结报告 C.物业本体及大型或重要附属设施设备的维护记录 D.小型设施设备的更新和维修记录 E.物业及重要的附属设施设备的基础性文件资料
选项
答案 BC
解析 本题考核的是物业管理档案的长期保存。物业服务企业档案保存期限的划分标准见下表。

猜你喜欢

发表评论
更多 网友评论0 条评论)
暂无评论

访问排行

Copyright © 2012-2014 恰考网 Inc. 保留所有权利。 Powered by tikuer.com

页面耗时0.0700秒, 内存占用1.03 MB, Cache:redis,访问数据库20次