共用题干 某小区物业服务中心按上级指示对该小区近年来发生的管理服务纠纷案例进行了汇总整理,其中几起典型纠纷案例如下表若业主所称“隐瞒成本信息,维修偷工减...

作者: tihaiku 人气: - 评论: 0
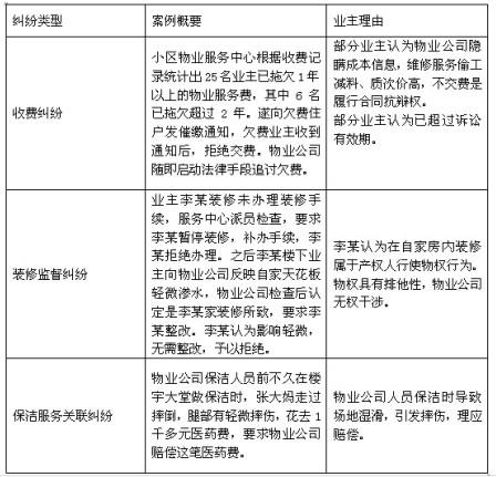
问题 共用题干 某小区物业服务中心按上级指示对该小区近年来发生的管理服务纠纷案例进行了汇总整理,其中几起典型纠纷案例如下表
选项 若业主所称“隐瞒成本信息,维修偷工减料”等情况属实,则该现象属于“市场失灵理论”()问题。 A:外部性 B:垄断的存在 C:公共产品 D:非对称信息
答案 D
解析 《民法通则》第83条规定:“不动产的相邻各方,应当按照有利生产、方便生活、团结互助、公平合理的精神,正确处理截水、排水、通行、通风、采光等方面的相邻关系。”
市场条件下的价格机制并非总是有效的,对于价格机制在某些领域不能其有效作用的情况称之为市场失灵。市场失灵是指市场在这种场合不能提供符合社会效率条件的商品或劳务。导致市场失灵的原因主要有垄断的存在、非对称信息、外部性以及公共产品等。业主怀疑物业管理公司“隐瞒成本信息,维修偷工减料”等情况,属于非对称信息所导致的市场失灵问题。
抗辩权是在符合法定条件时,当事人一方对抗相对人的履行请求权,暂时拒绝履行其债务的权利。抗辩权是债务人对抗债权人的工具。合同履行中的抗辩权有三种:①同时履行抗辩权:是指双务合同的双方当事人互负债务且应当同时履行,一方在对方履行之前有权拒绝对方相应的履行请求。②先履行抗辩权:是指当事人互负债务,且有先后履行顺序,先履行一方未履行情务而请求后履行方履行情务,后履行一方有权拒绝其请求。③不安抗辩权:是指当事人互负债务,有先后履行顺序,先履行的一方有确切证据表明另一方丧失履行债务能力时,在对方没有恢复履行能力或者没有提供担保之前,有权中止合同履行的权利。案例中,部分业主认为物业公司维修服务偷工减料、质次价高,没有按照物业服务合同履行义务,而业主是在下个月交纳上个月的物业服务费,因此综上可知,业主行使的抗辩权应是“先履行抗辩权”。
公共责任保险又称普通责任保险、第三者责任险,被保险人在各个固定场所或地点从事生产经营活动时,自于疏忽或发生意外事故而造成第三者人身伤亡或财产损失,依法应自被保险人承担经济赔偿责任。责任范围包括被保险人对第三者人身伤害或财产损失依法承担的赔偿金,以及诉讼和抗辩费用。物业公司购买此类保险后,业主在该物业公共区域发生意外,便由保险公司承担赔偿责任。

相关内容:题干,小区,物业,服务中心,管理服务,纠纷,案例,汇总,几起,典型,纠纷案,业主,成本,信息,维修

猜你喜欢

发表评论
更多 网友评论0 条评论)
暂无评论

Copyright © 2012-2014 恰考网 Inc. 保留所有权利。 Powered by tikuer.com

页面耗时0.0467秒, 内存占用1.05 MB, Cache:redis,访问数据库20次