燃煤发电厂的碎煤机房设置照明灯具时,应选择()灯具。A.外壳保护型 B.隔爆型 C.增安型 D.充砂型

作者: tihaiku 人气: - 评论: 0
问题 燃煤发电厂的碎煤机房设置照明灯具时,应选择()灯具。
选项 A.外壳保护型 B.隔爆型 C.增安型 D.充砂型
答案 B
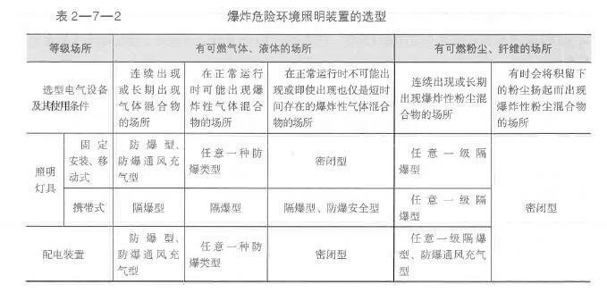
解析 2018新版教材P120 表2-7-2,碎煤机房属于连续出现或长期出现爆炸性粉尘混合物的场所,可选择任意一级隔爆型照明灯具。

相关内容:发电厂,碎煤,机房,照明,灯具,外壳,保护型,隔爆型,增安型,砂型

猜你喜欢

发表评论
更多 网友评论0 条评论)
暂无评论

Copyright © 2012-2014 恰考网 Inc. 保留所有权利。 Powered by tikuer.com

页面耗时0.0447秒, 内存占用1.03 MB, Cache:redis,访问数据库13次