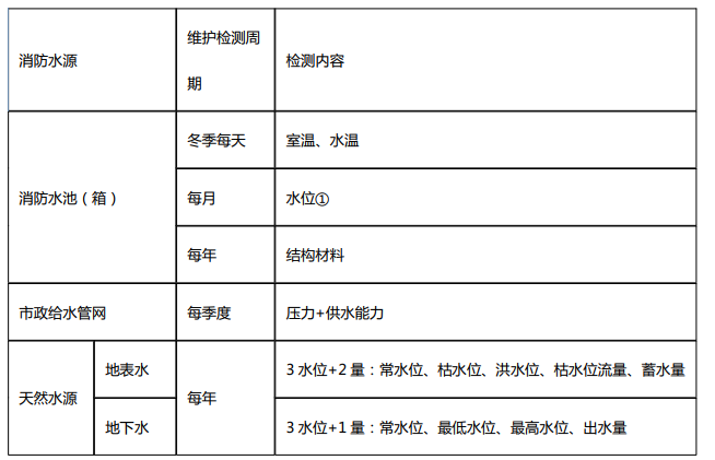
消防水源的维护管理要求,每年对天然河湖等地表水消防水源的常水位、枯水位、洪水位,以及枯水位流量或蓄水量等进行( )次检测。A.1 B.2 C.3 ...

作者: tihaiku 人气: - 评论: 0
问题 消防水源的维护管理要求,每年对天然河湖等地表水消防水源的常水位、枯水位、洪水位,以及枯水位流量或蓄水量等进行( )次检测。
选项 A.1 B.2 C.3 D.4
答案 A
解析 每年对天然河、湖等地表水消防水源的常水位、枯水位、洪水位,以及枯水位流量或蓄水量等进行一次检测。

相关内容:水源,管理,要求,天然,河湖,地表水,常水位,水位,枯水位,洪水位,流量,蓄水,检测

猜你喜欢

发表评论
更多 网友评论0 条评论)
暂无评论

访问排行

Copyright © 2012-2014 恰考网 Inc. 保留所有权利。 Powered by tikuer.com

页面耗时0.0295秒, 内存占用1.05 MB, Cache:redis,访问数据库18次