某大型人防工程内的避难走道,与4个防火分区相连,每个防火分区的建筑面积均为2000m2,对该避难走道进行防火检查,下列检查结果中,不符合现行国家消防技术标...

作者: rantiku 人气: - 评论: 0
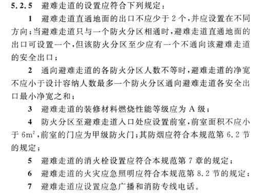
问题 某大型人防工程内的避难走道,与4个防火分区相连,每个防火分区的建筑面积均为2000m2,对该避难走道进行防火检查,下列检查结果中,不符合现行国家消防技术标准的是( )。
选项 A.应设置至少2个直通地面的出口 B.其中一个防火分区通向避难走道的门至该避难走道最近直通地面的出口的距离为65m C.每个防火分区至避难走道入口处设置了防烟前室,其使用面积为6 m2 D.避难走道内部采用轻钢龙骨石膏板做吊顶
答案 B
解析 《人民防空工程设计防火规范》GB50098-2009条文: 《建筑设计防火规范》GB50016-2014条文:

猜你喜欢

发表评论
更多 网友评论0 条评论)
暂无评论

访问排行

Copyright © 2012-2014 恰考网 Inc. 保留所有权利。 Powered by tikuer.com

页面耗时0.0338秒, 内存占用1.03 MB, Cache:redis,访问数据库17次