(1)这个案例“看上去很美”,不仅贴近社会生活且逻辑清晰,从一个基本任务开始,层层深入地带领学生全面了解日本大地震相关的很多信息。但是,教师在设计三个任务...

作者: tihaiku 人气: - 评论: 0
问题 (1)这个案例“看上去很美”,不仅贴近社会生活且逻辑清晰,从一个基本任务开始,层层深入地带领学生全面了解日本大地震相关的很多信息。但是,教师在设计三个任务时,所提示的获取信息的方式皆为以关键字在搜索引擎中进行检索,在搜索技巧上并无差异,属于同质任务。因此,任务设计时需要区分两种“逻辑”,一是了解一个问题可以层层深入,二是培养问题解决能力的过程也需要层层深入。两者不可等同。当我们以问题解决能力的培养为目标时,就必须考虑我们的任务是否隐含了不同层次的解决问题的技能或能力,如果缺少这种层次感,在学生能力培养上便是同质任务的低水平重复。 (2)该案例教学时正处于各大网站专题报道日本大地震的新闻热点期,人们可以在各大门户网站很方便地找到日本大地震的专题报道,在专题报道网页中很容易找到上述三个任务的答案。因此。如果不能引导学生学会从权威信息源或主题、专题信息源获取信息,而一味强调搜索技巧的使用,容易使学生形成思维定势。形成所谓的“搜索依赖症”。
选项
答案
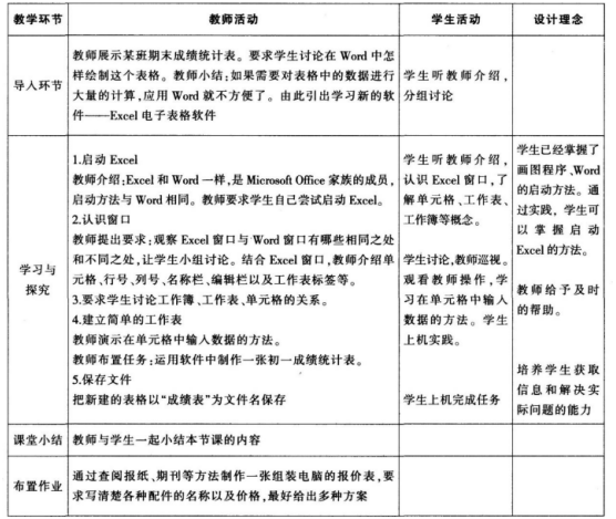
解析 (1)教学目标: 知识与技能目标:掌握建立电子表格并输入数据的基本方法,能够依据方法建立并准确输入数据,解决日常表格建立的一些实际问题。 过程与方法目标:通过自主学习和小组协作学习,掌握建立电子表格并输入数据的基本方法,了解计算机操作的一般规律和良好的计算机使用习惯。 情感、态度与价值观目标:提高信息素养,感受到学习计算机的乐趣。 教学重难点: 教学重点:建立表格并准确输入数据。 教学难点:在建立好的表格上进行编辑与修饰。解决日常表格建立的一些实际问题。

相关内容:案例,看上去很美,社会生活,逻辑,任务,学生,日本,地震,相关,信息,教师,设计,三个

猜你喜欢

发表评论
更多 网友评论0 条评论)
暂无评论

Copyright © 2012-2014 恰考网 Inc. 保留所有权利。 Powered by tikuer.com

页面耗时0.0339秒, 内存占用1.05 MB, Cache:redis,访问数据库17次