请阅读下列材料: “翻转课堂”将知识的学习安排在课前,知识的内化和拓展安排到课堂上,改变了传统课堂教学结构。课前学生借助于计算机网络学习工具和学习资源进...

作者: tihaiku 人气: - 评论: 0
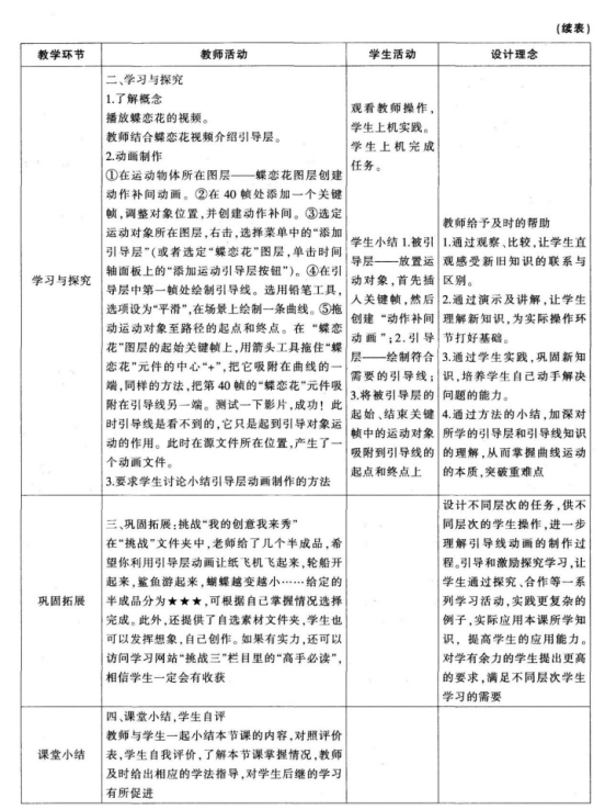
问题 请阅读下列材料: “翻转课堂”将知识的学习安排在课前,知识的内化和拓展安排到课堂上,改变了传统课堂教学结构。课前学生借助于计算机网络学习工具和学习资源进行自主学习。课堂上教师组织学生练习、反思,检验学生学习效果,同时解决学生自主学习中的困惑;引导学生在解决真实复杂问题中实现知识的运用和拓展;学生交流分享,深度参与学习。 本节课的设计内容是初中信息技术教材中的((Flash引导动画制作》,此前学生学习了物体的动作补间动画和形状补间动画,但动作补间动画基本上是沿着直线运动的。通过本节课引导动画制作的学习。学生可制作物体沿任意路径运动的动画。 预设资源: (1)课前:微视频(约5分钟),主要介绍了什么是引导动画;从创建引导层、绘制引导线到 制作引导动画,再现了“蝶恋花”引导动画制作的实现过程。 (2)课堂:多媒体课件、作品素材 学习方法:课前自主学习,课堂协作探究 教学对象:初中二年级学生 教学环境:多媒体网络教室 教学用时:1课时(45分钟) 依据上述材料,结合“翻转课堂”的特点,完成下列任务。 (1)设计本节课的课前自主学习任务。 任务要求:有利于达成目标;覆盖知识点。 (2)设计本节课的课堂教与学活动的主要环节。
选项
答案
解析 (1)学习任务: ①什么是引导层动画 ②如何创建引导层、绘制引导线 ③如何将对象吸附到引导线起点和终点 具体分为基础任务和升级任务。 ①基础任务要求:利用引导层动画,使蝴蝶沿引导层路径飞舞。(可多次使用蝴蝶元件,出现蝴蝶群舞的场景。) ②升级任务要求:让蝴蝶沿引导层飞舞并飞出画面,要求蝴蝶越变越小、渐渐消失。 (2)

相关内容:材料,翻转课堂,知识,课前,堂上,传统,课堂教学,结构,学生,计算机网络,工具,学习资源

猜你喜欢

发表评论
更多 网友评论0 条评论)
暂无评论

Copyright © 2012-2014 恰考网 Inc. 保留所有权利。 Powered by tikuer.com

页面耗时0.0255秒, 内存占用1.05 MB, Cache:redis,访问数据库18次