请阅读下列材料: 材料一《太阳升起——动作补间动画》是大连理工大学出版社《初中信息技术》八年级上册第一单元第三课的内容,是教材中真正开始“动画”创作第...

作者: tihaiku 人气: - 评论: 0
问题 请阅读下列材料: 材料一《太阳升起——动作补间动画》是大连理工大学出版社《初中信息技术》八年级上册第一单元第三课的内容,是教材中真正开始“动画”创作第一课,是继学生熟悉了Flash软件的界面组成、工具的简单使用以及元件创建之后的一节新授课.主要任务是讲解动作补间动画的使用方法和技巧。主要目的在于让学生了解Flash动画制作原理以及掌握Flash基本动画类型之一——动作补间动画,并通过作品的创作来培养学生学习兴趣,激发创作灵感,体验成功喜悦,为Flash动画的进一步学习打下良好基础。动作补间动画是Flash动画制作中最基本,也是最常用的动画类型,它是整个Flash程序学习过程中不可或缺的组成部分。因此,本课在教材中占有重要的一席之地。 材料二通过上两节课的学习,学生已经对Flash的操作界面有了一定的了解.并能在Flash中绘制图形、创建图形元件等,但这些知识只是为制作动画做准备,学生还没有接触到真正的动画制作。本课学生会首次将静态的画面动起来,因此,教师在讲授新课之初将“太阳升起”最终动画效果展示给学生看,必定会让学生以极高的热情投入到本课的学习中。 教学对象:初中二年级学生 教学环境:多媒体网络教室 教学用时:1课时(45分钟) 依据上述材料,完成下列任务: (1)描述本节课教学目标。 (2)依据上述材料,选择适宜的教学方法,并说明理由。 (3)结合所选择的教学方法,设计本节课的教学过程。
选项
答案
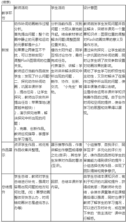
解析 【知识点】教学目标、教学方法、教学过程 (1)①知识与技能 掌握帧、关键帧、帧频率等制作动作补间动画的基础知识; 掌握动作补间动画。能根据实际需要调整图层之间的顺序。 ②过程与方法 通过“太阳升起”了解如何制作动作补间动画: 通过完善作品.探究自然界中更多的运动,从而达到预期动画效果,对动作补间动画有更为深层次的了解。 ③情感态度价值观 体验动画制作带来的乐趣: 提高团结互助的团队意识。 (2)教法: 任务驱动法:由易到难设置多个任务.深入学习动作补问动画操作方法。 启发教学法:问题的发现与解决都是在教师的启发下完成,突出以学生为主体,教师是课堂引导者的原则。 学法: 探究合作式学习:通过教师的启发.激发学生兴趣,使学生在探究的氛围中学习,从中培养探究意识、协作意识和团队精神。 (3)

相关内容:材料,太阳升起——动作补间动画,大连,理工大学,出版社,初中信息技术,八年级,上册,单元,内容,教材,动画,创作

猜你喜欢

发表评论
更多 网友评论0 条评论)
暂无评论

Copyright © 2012-2014 恰考网 Inc. 保留所有权利。 Powered by tikuer.com

页面耗时0.0249秒, 内存占用1.04 MB, Cache:redis,访问数据库13次