请阅读下列材料: 材料一《普通高中技术课程标准(实验)》(信息技术部分)多媒体技术应用选修模块的相关内容:“通过模块的学习,学生应该在亲身体验的过程中认...

作者: tihaiku 人气: - 评论: 0
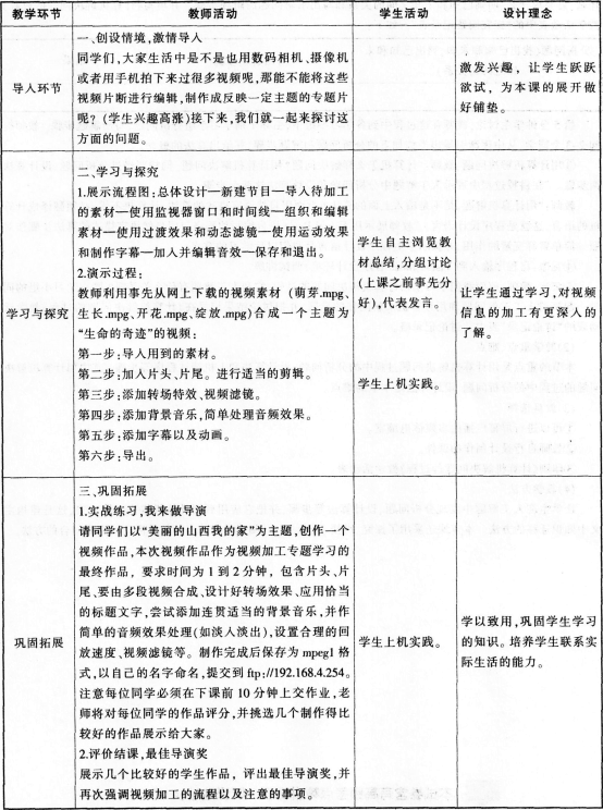
问题 请阅读下列材料: 材料一《普通高中技术课程标准(实验)》(信息技术部分)多媒体技术应用选修模块的相关内容:“通过模块的学习,学生应该在亲身体验的过程中认识多媒体技术对人类生活、社会发展的影响:学会对不同来源的媒体素材进行甄别和选择,初步了解多媒体信息采集加工原理,掌握应用多媒体技术促进交流并解决实际问题的思想与方法,初步具备根据主题的要求、规划.设计与制作多媒体作品的能力。 视频信息的加工是“多媒体信息的加工与表达”单元中的教学内容,主要介绍常用视频编辑软件的使用方法以及根据需要如何恰当选择软件工具进行简单视频编辑、合成。 材料二学生特征:其一.学生们通过上学期信息技术基础的学习,对视频加工有简单的了解;其二,随着各类数码产品的普及,实际生活中,很多同学有使用数码相机或手机拍片的经历.但大部分同学不会很好地应用视频加工技术,所以对此非常感兴趣,都希望能通过学习,最终创作出自己满意的视频作品,比如能把校运会、艺术节、班会活动中录制的视频信息进一步加工处理,留作美好回忆;其三,不可否认,学生之间认知能力和基础水平的差异很大,教学中应充分考虑这些因素。 教学对象:高中一年级学生 教学环境:多媒体计算机机房 软件资源:极域多媒体网络教室软件:Adobe Premiere、会声会影、超级解霸等视频编辑软件:多媒体素材包,包括本课用到的音频、视频以及图片素材 教学用时:1课时(45分钟) 依据上述材料完成下列任务: (1)描述本节课教学目标。 (2)选择适宜的教学方法,设计本课的教学策略。 (3)根据材料设计一个导入和教学过程。
选项
答案
解析 (1)教学目标 知识与技能目标:了解常用的几种视频编辑器,掌握使用视频编辑软件进行视频加工的基本流程。 过程与方法目标:在创作作品的过程中,体会数字视频作品制作的步骤和方法。学会对视频信息进行富有创意的、实现良好视觉效果的处理。 情感态度与价值观目标:提升对信息技术的兴趣:爱技术、懂技术、用技术。形成尊重知识产权、合理使用视频资源的观念。 (2)教学策设计: ①教学方法:任务驱动教学法、创设情境法、分组讨沦法。 ②教学环境设计: 硬件环境:多媒体计算机机房。 软件资源:极域多媒体网络教室软件;Adobe Premiere Pro、会声会影、超级解霸等视频编辑软件;多媒体素材包.包括本课用到的音频、视频以及图片素材。 ③教与学设计思路: 美丽的情景,(看一看)激发兴趣一实用的学案,(学一学)明确过程一给定的任务,(议一议)如何去完成一好用的软件,(听一听)体验功能一现成的素材,迫切的心情,(用一用)过足导演瘾。一恰当的点评,(评一评)巧妙收尾一适当的拓展,(引一引)将兴趣延伸。 (3)通过美丽的视频情景引入,置疑激趣。 请同学们先来欣赏一个完整的专题片——生命的奇迹。同学们,刚才大家看到的这个片子是用几个视频片段合成的。通过广播软件让大家看合成前的视频音频素材。大家生活中是不是也用数码相机、摄像机或者用手机拍下来过很多视频呢,那能不能将这些视频片断进行编辑,制作成反映一定主题的专题片呢 (学生兴趣高涨)接下来,我们就一起来探讨这方面的问题。

相关内容:材料,普通高中技术课程标准(实验),信息技术,部分,多媒体,技术应用,模块,相关,内容,学生,体验

猜你喜欢

发表评论
更多 网友评论0 条评论)
暂无评论

Copyright © 2012-2014 恰考网 Inc. 保留所有权利。 Powered by tikuer.com

页面耗时0.0357秒, 内存占用1.05 MB, Cache:redis,访问数据库18次