请阅读下列材料: 材料一《获取网络信息的策略和技巧》选用基础教育课程资源研究开发中心信息技术教材编写组编著的《信息技术基础》(必修)模块第二章第二节第一...

作者: tihaiku 人气: - 评论: 0
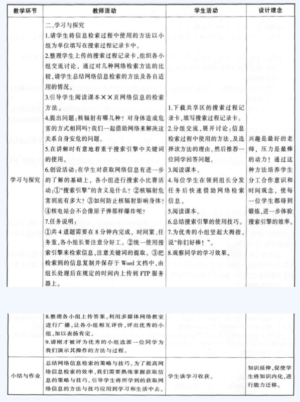
问题 请阅读下列材料: 材料一《获取网络信息的策略和技巧》选用基础教育课程资源研究开发中心信息技术教材编写组编著的《信息技术基础》(必修)模块第二章第二节第一课时的内容,本模块强调学生在经历信息获取的过程中.掌握信息获取的策略与方法。今天网络已成为人们获取信息主要渠道之一.如何借助网络有效地获取信息,是高中学生必须学习的重要内容之一。教材着重要求学生学习网络信息检索的一般方法,归纳网络搜索引擎的使用技巧.这将为本模块其他内容和选修模块的继续学习奠定重要基础。本节学习内容分为两部分:第一部分学习网络信息检索的方法。该部分设置了任务,要求小组协作、借助网络检索自己想获取的信息,初步了解学生的网络检索水平.并通过比较这几种方法的差异性及各自的优缺点.得出网络信息检索的策略,学会根据遇到的具体问题来选择适当的方法。第二部分学习使用搜索引擎,在众多的网络信息检索方法中,利用搜索引擎使网络信息高效检索成为可能,但是不同类型的搜索引擎及搜索引擎的不同使用技巧均会影响检索的结果和效率。该部分设置了搜索小比赛活动.引导学生归纳总结搜索引擎的使用技巧。 材料二在信息爆炸的当今社会.面对纷繁复杂的信息.高效地获取有用的信息来支撑自己的学习和工作,是新世纪青少年学生必须具备的信息素养之一。高中学生原本应该具备使用网络获取信息的能力,但由于地区的差异,高一只有少数学生有使用网络搜索信息的历史和感性经验,大多数学生对通过网络获取信息存在一定的难度,甚至少数学生由于家庭的原因(如家长担心子女沉迷于网络游戏等影响学习,排斥子女上网)从未接触信息网络,给课堂的教学实施造成一定的难度。因此课堂教学应从学生实际情况出发,实行分组协作(在新学期第一课已对学生进行摸底调查,分组过程中强调优势互补的协作方式,每五位学生为一组),充分发挥学生集体“原动力”。 教学对象:高中一年级学生 教学环境:多媒体网络教室 教学用时:1课时(45分钟) 依据上述材料完成下列任务: (1)描述本节课教学目标和重难点。 (2)选择适宜的教学方法,并说明理由。 (3)根据材料设计教与学的活动。 (4)根据材料设计一个各小组网络信息检索互评表。
选项
答案
解析 (1)教学目标: 知识与技能目标:学生借助网络能够检索自己想获取的信息,体验和掌握网络信息检索的方法和搜索引擎的使用技巧。 过程与方法目标:学生通过合作探究,提升合作学习的意识和能力,能够使用搜索引擎准确快速地找到自己需要的信息。 情感态度与价值观目标:能够借助网络解决日常生活和学习中所碰到的问题,感受到学习信息技术的乐趣。 教学重点:掌握网络信息检索的方法和搜索引擎的使用技巧。 教学难点:掌握关键词搜索的技巧。 (2)①任务驱动法:在教学中教师依据教学内容,确定任务。使学生明确任务后,教师设置目标,多留给学生尝试的时间和空间,引导学生自主地探索,发现与主题相关的知识,充分体现了以学生为主体的教育模式。请学生将信息检索过程中使用的方法以小组为单位填写在搜索过程记录卡中。 ②讨论法:所谓小组讨论法就是在教师的指导下,小组成员围绕某个问题发表各自的意见,通过互相讨论、辩论,对问题获得新的理解和认识、形成个人见解的一种教学方法。比如本教学设计中学生分组讨论信息检索的方法和选择该方法的理由。 ③创设情境法:信息技术课堂教学过程中创设各种情境,激发学生的主动性和创造性,使课堂在情境中有机拓展、学生情感在情境中体验、教学效果在情境中不断提升。导人时候创设情境,日本福岛第一核电站因大地震和海啸发生核泄漏,这次核泄漏事件引起全世界恐慌,因为核辐射会对人体产生伤害。核辐射的危害到底有多大? ④分层教学法:强调适应学生的个别差异,着眼使各个层次学生都能在各自原有的基础上得到较好发展。 即在共同的教育目标下根据学生个体的差异把学生分层,采取不同的教学方法,使各个层次的学生向高层次进行递进的教学。

相关内容:材料,获取网络信息的策略和技巧,课程,资源,研究,信息技术,教材,编写组,信息技术基础,模块,第二章

猜你喜欢

发表评论
更多 网友评论0 条评论)
暂无评论

Copyright © 2012-2014 恰考网 Inc. 保留所有权利。 Powered by tikuer.com

页面耗时0.0431秒, 内存占用1.06 MB, Cache:redis,访问数据库20次