搜索引擎的使用技巧 主要搜索技巧有以下几种①②③⑧…… 郝老师为支持本节课教学.制作了一个专题网站…… 教学对象:高中一年级学生 教学环境:多...

作者: tihaiku 人气: - 评论: 0
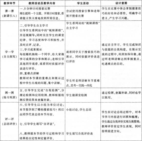
问题 搜索引擎的使用技巧 主要搜索技巧有以下几种①②③⑧…… 郝老师为支持本节课教学.制作了一个专题网站…… 教学对象:高中一年级学生 教学环境:多媒体网络教室,每位学生拥有1台计算机 教学用时:1课时(45分钟) 依据以上材料.完成下列任务: (1)利用网站中所给的“视频课程”设计学生自主学习和教学环节,并简述教师与学生活动的主要内容。(20分) (2)任选一种评价形式,以检验学生自主学习效果,并描述具体内容。(15分)
选项
答案
解析 (1) (2)自我评价表

相关内容:搜索引擎,使用技巧,搜索,技巧,郝老师,老师,教学,专题,网站,对象,高中,一年级,学生,环境

猜你喜欢

发表评论
更多 网友评论0 条评论)
暂无评论

Copyright © 2012-2014 恰考网 Inc. 保留所有权利。 Powered by tikuer.com

页面耗时0.0443秒, 内存占用1.05 MB, Cache:redis,访问数据库19次