请阅读下列材料: 近年来.一些中学信息技术老师开始尝试使用微课来辅助学生的信息技术学习。微课是围绕某一个教学知识点.以教学视频为表现形式的微型课程。下...

作者: tihaiku 人气: - 评论: 0
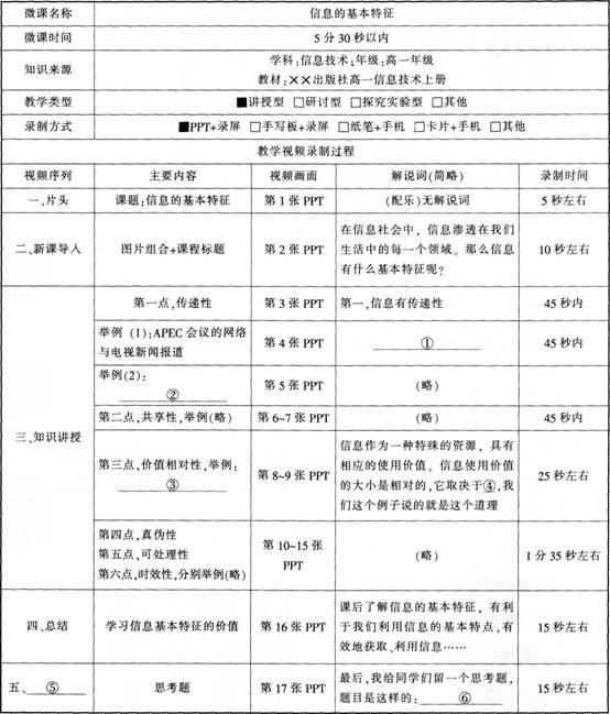
问题 请阅读下列材料: 近年来.一些中学信息技术老师开始尝试使用微课来辅助学生的信息技术学习。微课是围绕某一个教学知识点.以教学视频为表现形式的微型课程。下面是某教师关于“信息的基本特征”微课的教学设计,主要过程是教师围绕“信息的基本特征”这个知识点进行讲解、举例,并布置任务。 教学内容:信息的基本特征。 教学对象:高一学生.已经学习了信息和信息社会的相关内容。 教学目标: (1)知道信息的基本特征。 (2)能够举例说明信息的基本特征。 部分教学素材: (1)《三国演义》中的“空城计”故事。 (2)英国文学家萧伯纳:“你有一个苹果,我有一个苹果,我们彼此交换,每人还是一个苹果。你有一个思想,我有一个思想,我们彼此交换,每人有两个思想。” (3)相传某年春节期间郑板桥路过一户人家,门上写着一副对联,上联是“二三四五”,下联是“六七八九”,横批是“南北”,很多过路人看了不解其意,只有郑板桥明白了这户人家“缺衣少食,缺少东西”,随后亲自送去了年货。 根据上述材料,完成下列教学设计任务。(要在答题卡上作答,在试卷上作答无效) (1)请将下列教学素材与教学内容用连线进行匹配。(12分) (2)请结合教学设计,将下列微课制作脚本补充完整。(23分)
选项
答案
解析 (2)①第二,信息可以通过网络或电视传播 ②张老师每天在开车上班时听路况广播 ③“烽火连三月.家书抵万金” ④接受者的需求,及其对信息的理解、认识和利用能力 ⑤布置作业 ⑥举一个利用计算机处理信息的例子

相关内容:材料,中学,信息技术,老师,尝试,微课,助学,教学,知识点,视频,表现形式,课程

猜你喜欢

发表评论
更多 网友评论0 条评论)
暂无评论

Copyright © 2012-2014 恰考网 Inc. 保留所有权利。 Powered by tikuer.com

页面耗时0.0290秒, 内存占用1.04 MB, Cache:redis,访问数据库14次