计算机是按照人们设定程序运行的.其中有一种程序是在指定条件下重复执行固定的语句块,这样的程序被称为循环程序。比如要求用计算机计算1+2+3+…+98+99...

作者: rantiku 人气: - 评论: 0
问题 计算机是按照人们设定程序运行的.其中有一种程序是在指定条件下重复执行固定的语句块,这样的程序被称为循环程序。比如要求用计算机计算1+2+3+…+98+99+100的和,就需要我们设计一个循环程序。 实现循环程序的设计和编写.需要学习的内容包括:算法的概念与特征、一种描述算法的方法、算法设计的方法、变量、常量、相关的运算符、运算规则、表达式、赋值运算、输入输出语句等知识、函数的构造、实现循环程序的具体循环语句(FOR循环语句、D0循环语句),直至学会编写循环结构程序. 教学方法:讲授教学法 教学对象:高中二年级学生 教学环境:多媒体教室 教学用时:2课时(90分钟) 综合上述材料.完成下列任务: (1)描述本单元学习的层级关系,或者画出本单元学习内容的层级关系图。(15分) (2)分析本单元的教学重点和教学难点。(20分)
选项
答案
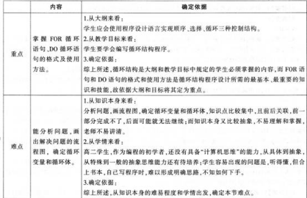
解析 (1) (2)

猜你喜欢

发表评论
更多 网友评论0 条评论)
暂无评论

Copyright © 2012-2014 恰考网 Inc. 保留所有权利。 Powered by tikuer.com

页面耗时0.0265秒, 内存占用1.03 MB, Cache:redis,访问数据库19次