请阅读一位老师的《在Windows中画图》的部分教学设计: 一、教学目标: (一)知识与技能 掌握Windows中画图程序的基本操作,并...

作者: rantiku 人气: - 评论: 0
问题 请阅读一位老师的《在Windows中画图》的部分教学设计: 一、教学目标: (一)知识与技能 掌握Windows中画图程序的基本操作,并能应用它画一些基本图形和图画。 (二)过程与方法 以教师为主导,学生为主体,学生自主探究协作学习。 (三)情感态度与价值观 通过画图程序的学习,加强对艺术作品的热爱,从而更加热爱生活和社会。 主动学习未知的知识,且对科学技术产生兴趣。 二、教学重难点 (一)教学重点 掌握常用画图工具的使用。 (二)教学难点 学会简单的图形编辑操作。 教学资源:带多媒体系统的网络教室;Windows操作系统;Flash课件;图画 授课时数:1课时 授课年级:初中一年级 依据上述材料,完成下列任务: (1)利用学生已有经验,设置认知冲突,激发学生兴趣,设计导人环节。 (2)依据上述材料,为本节课设计一个板书。 (3)结合所选择的教学方法,设计本节课的教学过程。
选项
答案
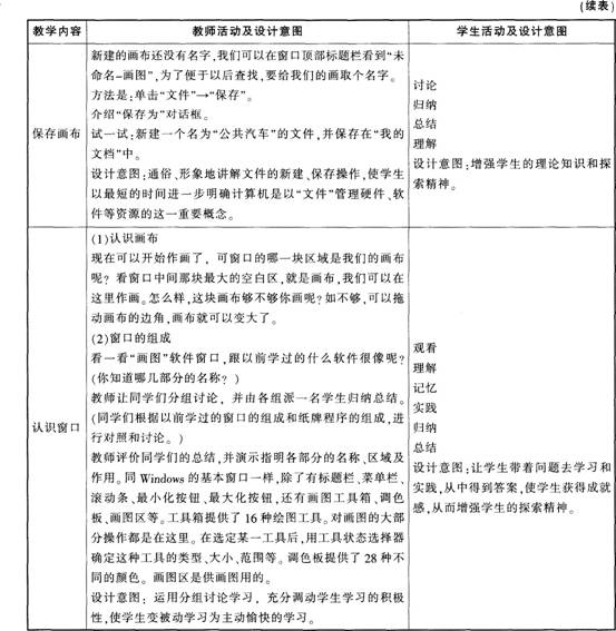
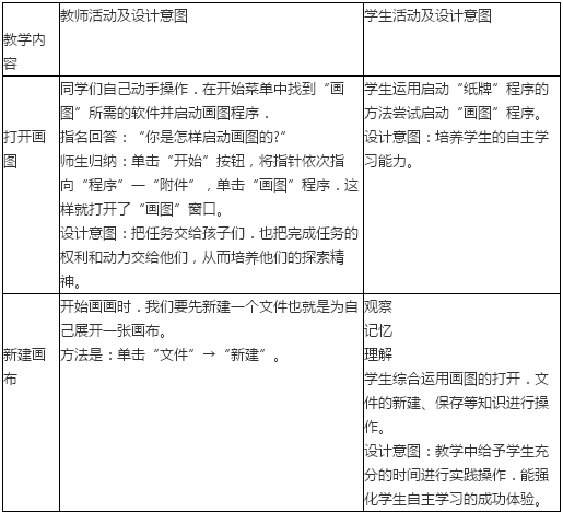
解析 【知识点】课堂导入、板书、教学过程设计 (1)你们喜欢画画吗? 看着一朵朵美丽的鲜花、一只只可爱的小动物在你的手里诞生。这是一件多么令人开心的事。 喜欢画画的同学,你现在可以以电脑屏幕为画布。以鼠标为画笔,尽情展示你的才华。 看,这就是用画图软件画出来的,漂亮吗?(教师逐一展开画图作品及Flash动画) 有同学问这么漂亮的画画起来一定很难吧!不!其实它一点也不难。只要同学们有兴趣,这节课老师就能教会你画出下面的图画。(多媒体显示2幅图) 设计意图:以具体的、学生能达到的任务激发学生求知愿望,体现了任务驱动的教学原则.符合教育规律和学生年龄特点。 (2) 第八课在Windows中画图 一、启动和退出画图程序 二、新建和保存画布 三、认识窗口 四、工具的应用 五、创作作品 (3)

猜你喜欢

发表评论
更多 网友评论0 条评论)
暂无评论

Copyright © 2012-2014 恰考网 Inc. 保留所有权利。 Powered by tikuer.com

页面耗时0.0501秒, 内存占用1.04 MB, Cache:redis,访问数据库16次