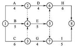
某分部分项工程双代号网络计划如下图所示,其中关键工作有(  )。 A、工作B B、工作C C、工作D D、工作E E、工作H

作者: rantiku 人气: - 评论: 0
问题 某分部分项工程双代号网络计划如下图所示,其中关键工作有(  )。
选项 A、工作B B、工作C C、工作D D、工作E E、工作H
答案 BDE
解析 2018版教材P140 先画出关键线路图1-3-4-5-6-8,得到关键工作CEH

猜你喜欢

发表评论
更多 网友评论0 条评论)
暂无评论

访问排行

Copyright © 2012-2014 恰考网 Inc. 保留所有权利。 Powered by tikuer.com

页面耗时0.0304秒, 内存占用1.03 MB, Cache:redis,访问数据库18次