某重力式码头主体工程施工分3个流水段进行,段间、段内施工工艺互无干扰。抛石基床(包括挖泥、抛石、整平)、沉箱安放(包括预制、出运、安装、箱内填料)、上部结...

作者: rantiku 人气: - 评论: 0
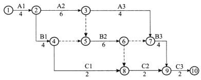
问题 某重力式码头主体工程施工分3个流水段进行,段间、段内施工工艺互无干扰。抛石基床(包括挖泥、抛石、整平)、沉箱安放(包括预制、出运、安装、箱内填料)、上部结构(包括沉箱封顶混凝土、胸墙及面层混凝土浇筑)分项工程各只有一个专业施工队施工。各分项工程所需工时如下表所列。 施工进度计划网络图如下: 问题: (1)根据表列项目与工时绘制施工进度计划横道图(按每项工作最早开始时间安排)。 (2)用结点和箭头连接的方式指出关键线路(例如①→②→③…)。 (3)C1工作因故耽误了3周,是否影响总工期?为什么?这时的总工期是多少? (4)B1工作因故耽误了3周,是否影响总工期?为什么?这时的总工期是多少?
选项
答案
解析 (1) (2)关键线路为:①→②→③→⑤→⑥→⑦→⑨→⑩ (3)不影响总工期,因为C1工作有6周的时差可以机动使用。此时的总工期为22周。 (4)影响总工期,因为B1工作只有2周的时差可以机动使用,总工期将延长1周,为23周。

猜你喜欢

发表评论
更多 网友评论0 条评论)
暂无评论

访问排行

Copyright © 2012-2014 恰考网 Inc. 保留所有权利。 Powered by tikuer.com

页面耗时0.0638秒, 内存占用1.03 MB, Cache:redis,访问数据库20次